Amplifier, dalam dunia audio, adalah jantung dari setiap sistem suara yang mengagumkan. Dari kehangatan suara gitar yang mengalun hingga detil-detil kristal yang dihasilkan oleh speaker di ruang konser, kekuatan amplifier adalah kunci utama. Namun, di antara berbagai jenis amplifier, ada satu yang mengemuka sebagai bintang yang bersinar terang: skema ampli 60 watt. Dikatakan bahwa kekuatan tidak selalu diukur dengan ukuran, dan hal itu benar dalam kasus ini. Meskipun mungkin terlihat kecil dan sederhana, amplifier dengan skema 60 watt ini memiliki kekuatan yang luar biasa untuk merasuki ruangan dengan suara yang berkualitas tinggi. Apakah Anda seorang penggemar audio berat atau sekadar mencari solusi untuk meningkatkan kualitas suara di rumah, ampli 60 watt memiliki potensi yang luar biasa untuk memenuhi kebutuhan Anda. Mari kita telusuri lebih jauh: bagaimana skema ini meraih keunggulan dalam reproduksi suara yang jernih dan kuat? Apa rahasia di balik desainnya yang efisien namun bertenaga? Apa saja aplikasi praktis dari amplifier dengan skema 60 watt ini? Dalam pembahasan mendatang, Elektronike.id akan membongkar setiap komponen dan prinsip kerja dari skema ampli 60 watt. Kami akan menyoroti keuntungan dan kelemahannya serta memberikan pandangan mendalam tentang bagaimana Anda dapat memanfaatkannya secara optimal. Tidak perlu menjadi ahli teknis untuk menikmati manfaat dari pembahasan ini. Dengan memahami dasar-dasar skema ampli 60 watt, Anda dapat mengambil langkah pertama menuju pengalaman mendengarkan yang lebih memuaskan dan mendalam. Jadi, mari kita temukan keajaiban di balik ampli 60 watt bersama-sama. Dengan meneliti teknologi ini, Anda akan menemukan dunia baru dari kualitas suara yang mengagumkan. Saksikan bagaimana amplifier ini membawa audio Anda ke level selanjutnya.
Sekilas Mengenai Ampli 60 Watt
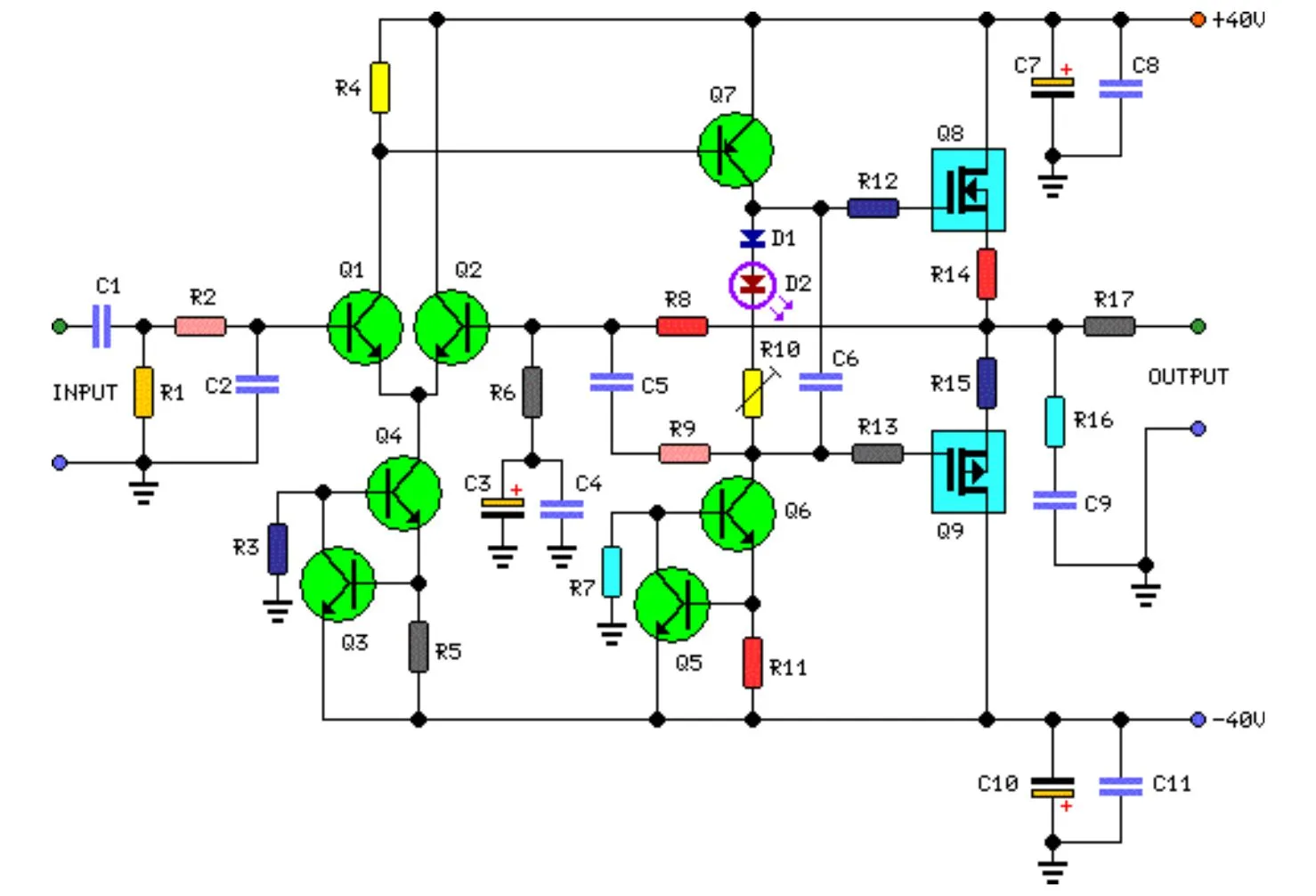
Ampli 60 watt merupakan salah satu perangkat elektronik yang sering digunakan dalam sistem audio. Ampli ini memiliki kemampuan untuk menguatkan sinyal audio sehingga dapat menghasilkan suara yang lebih jelas dan kuat. Dengan daya sebesar 60 watt, ampli ini cocok digunakan untuk berbagai keperluan, mulai dari sistem hi-fi di rumah hingga penggunaan di acara-acara kecil. Dalam artikel ini, kita akan membahas lebih lanjut tentang skema, fungsi, bagian, kegunaan, cara pembuatan, serta tips penting dalam menggunakan ampli 60 watt.
Komponen pada Ampli 60 Watt
Amplifier dengan daya sekitar 60 watt umumnya menggunakan komponen-komponen berikut:
- Transformator: Transformator daya digunakan untuk mengubah tegangan AC dari sumber daya listrik menjadi tegangan yang sesuai untuk operasi amplifier.
- Sumber Daya Arus Lurus (PSU – Power Supply Unit): PSU menyediakan tegangan yang stabil dan diatur untuk makanan utama dari amplifier. Ini biasanya terdiri dari dioda, kapasitor, dan regulator tegangan.
- Transistor atau Tabung: Amplifier transistor menggunakan transistor daya (biasanya transistor bipolar junction atau FET) sebagai elemen utama untuk memperkuat sinyal. Amplifier tabung akan menggunakan tabung vakum sebagai pengganti transistor. Transistor daya biasanya digunakan dalam konfigurasi push-pull untuk menghasilkan daya yang cukup.
- Kapasitor dan Induktor: Kapasitor digunakan untuk penyaringan dan kopling sinyal, sedangkan induktor mungkin digunakan dalam filter daya dan filter sinyal.
- Resistor: Digunakan untuk membagi tegangan, mengatur arus, dan membagi daya dalam sirkuit amplifier.
- Potensiometer: Digunakan sebagai kontrol volume dan mungkin kontrol lain seperti kontrol tonal (bass, treble) dalam pre-amp bagian amplifier.
- Speaker: Speaker digunakan untuk mengubah energi listrik menjadi energi suara. Speaker harus dipilih sesuai dengan daya output dan impedansi amplifier.
- Konektor Input dan Output: Konektor ini digunakan untuk menghubungkan sumber audio (misalnya pemutar CD, komputer, atau mikrofon) ke amplifier serta menghubungkan amplifier ke speaker.
- Kotak atau Casing: Untuk melindungi komponen dari lingkungan luar dan untuk memberikan tampilan yang rapi.
- Komponen Perlindungan: Komponen seperti sikring dan relay mungkin juga diperlukan untuk melindungi amplifier dari kerusakan akibat arus berlebih, tegangan berlebih, atau kondisi kerja yang buruk.
- PCB (Printed Circuit Board): PCB digunakan untuk memuat dan menghubungkan komponen-komponen elektronik dalam amplifier dengan cara yang terorganisir dan terstruktur.
Pastikan untuk memilih komponen dengan kualitas yang baik dan sesuai dengan spesifikasi amplifier yang Anda rancang atau bangun. Selalu perhatikan petunjuk keselamatan dan spesifikasi yang tepat saat merakit atau menggunakan amplifier.
Fungsi Dari Ampli 60 Watt
Berikut adalah beberapa fungsi utama dari amplifier 60 watt:
- Peningkatan Daya: Amplifier meningkatkan daya sinyal audio sehingga dapat menggerakkan speaker dengan cukup kuat untuk menghasilkan suara yang jelas dan nyaring.
- Kontrol Volume: Amplifier sering dilengkapi dengan kontrol volume yang memungkinkan pengguna untuk menyesuaikan tingkat volume suara yang dihasilkan.
- Reproduksi Audio: Amplifier memainkan peran penting dalam sistem audio untuk mereproduksi suara dari berbagai sumber seperti pemutar musik, mikrofon, atau perangkat lainnya.
- Pemrosesan Audio: Beberapa amplifier dilengkapi dengan fitur pemrosesan audio tambahan seperti kontrol treble, bass, atau efek suara lainnya untuk meningkatkan kualitas audio yang dihasilkan.
- Mengatur Impedansi: Amplifier juga dapat berfungsi untuk mengatur impedansi antara sumber audio dan speaker, sehingga cocok dengan karakteristik perangkat audio yang berbeda.
- Memperkuat Sinyal: Pada dasarnya, fungsi utama dari amplifier adalah untuk memperkuat sinyal audio sehingga dapat dihasilkan suara yang cukup kuat untuk didengar oleh pendengar.
Amplifier 60 watt memiliki kekuatan yang cukup untuk menggerakkan speaker dengan ukuran sedang hingga besar di berbagai lingkungan, mulai dari rumah tangga hingga ruang kecil untuk pertunjukan langsung. Amplifier ini umumnya digunakan dalam sistem audio rumah, sistem audio mobil, atau dalam aplikasi profesional seperti sistem PA (Public Address) untuk penggunaan komersial.
Kegunaan Ampli 60 Watt
Amplifier dengan daya 60 watt memiliki beragam kegunaan tergantung pada lingkungan dan aplikasi penggunaannya. Berikut adalah beberapa kegunaan umum dari amplifier 60 watt:
- Sistem Audio Rumah: Amplifier 60 watt dapat digunakan sebagai bagian dari sistem audio rumah untuk meningkatkan suara dari pemutar musik, TV, atau perangkat lainnya. Mereka dapat menghasilkan suara yang cukup besar untuk ruangan-ruangan yang lebih besar dalam rumah.
- Sistem Audio Mobil: Dalam kendaraan bermotor, amplifier 60 watt dapat digunakan untuk meningkatkan suara dari sistem audio mobil, memungkinkan pendengar untuk menikmati musik dengan kualitas suara yang lebih baik bahkan di dalam mobil.
- Sistem PA (Public Address): Dalam aplikasi komersial atau acara publik, amplifier 60 watt dapat digunakan sebagai bagian dari sistem PA untuk mengirimkan pengumuman, musik latar, atau suara lainnya kepada audiens di ruang terbuka atau dalam ruangan yang lebih besar.
- Sistem Audio Studio: Dalam lingkungan studio rekaman atau produksi audio, amplifier 60 watt dapat digunakan sebagai bagian dari sistem monitoring untuk mendengarkan dan mengevaluasi rekaman atau mix audio dengan kualitas suara yang tinggi.
- Pertunjukan Kecil: Amplifier 60 watt dapat digunakan untuk pertunjukan musik kecil atau acara-acara live di ruang yang lebih kecil seperti kafe, bar, atau klub yang membutuhkan peningkatan suara untuk artis atau band yang tampil.
- Sistem Komputer atau Multimedia: Dalam setup komputer atau multimedia, amplifier 60 watt dapat digunakan untuk meningkatkan suara dari perangkat komputer, game console, atau sistem multimedia lainnya untuk pengalaman hiburan yang lebih imersif.
- Sistem Paging: Dalam lingkungan bisnis atau industri, amplifier 60 watt dapat digunakan sebagai bagian dari sistem paging untuk menyampaikan pesan atau pengumuman kepada karyawan atau pelanggan.
- Sistem Audio Portabel: Beberapa amplifier 60 watt dirancang dengan portabilitas dalam pikiran dan dapat digunakan di tempat-tempat seperti piknik, pesta di luar ruangan, atau acara-acara lain di mana akses listrik tersedia.
Kegunaan amplifier 60 watt dapat sangat bervariasi tergantung pada kebutuhan dan preferensi pengguna. Dengan daya yang cukup untuk menghasilkan suara yang kuat dan jernih, amplifier ini dapat menjadi bagian integral dari berbagai aplikasi audio.
Cara Membuat Skema Ampli 60 Watt
Membuat skema ampli 60 watt memerlukan pengetahuan yang cukup tentang elektronika dan rangkaian listrik. Berikut adalah langkah-langkah umum untuk membuat skema ampli 60 watt:
- Pemilihan Komponen: Pilih komponen elektronik yang diperlukan sesuai dengan skema yang akan digunakan.
- Merangkai Rangkaian: Susun komponen-komponen tersebut sesuai dengan skema yang telah dipilih.
- Pengujian: Lakukan pengujian untuk memastikan bahwa semua bagian rangkaian berfungsi dengan baik.
- Optimasi: Lakukan optimasi jika diperlukan untuk meningkatkan kualitas suara atau efisiensi energi.
Tips Penting untuk Menggunakan Skema Ampli 60 Watt dengan Efektif
Agar penggunaan skema ampli 60 watt lebih efektif dan aman, berikut beberapa tips yang dapat diikuti:
- Pemilihan Komponen Berkualitas: Pastikan semua komponen yang digunakan memiliki kualitas yang baik untuk menghindari kerusakan atau masalah pada ampli.
- Pengaturan Ventilasi: Pastikan ampli memiliki ventilasi yang cukup untuk mendinginkan suhu internalnya, terutama saat digunakan dalam waktu yang lama atau pada volume tinggi.
- Pemeliharaan Rutin: Lakukan pemeliharaan rutin seperti pembersihan dan pemeriksaan komponen secara berkala untuk memastikan kinerja yang optimal.
- Penggunaan dengan Bijak: Hindari penggunaan ampli pada volume yang terlalu tinggi untuk mencegah kerusakan pada speaker atau komponen lainnya.
- Penggunaan Perlindungan: Gunakan perlindungan tegangan atau arus yang sesuai untuk mencegah kerusakan pada ampli akibat lonjakan daya atau gangguan listrik lainnya.
Kesimpulan
Ampli 60 watt adalah perangkat penting dalam sistem audio yang dapat digunakan untuk berbagai keperluan, mulai dari hiburan di rumah hingga acara-acara kecil. Dengan memahami skema, fungsi, bagian, kegunaan, serta cara pembuatan dan penggunaannya yang efektif, Anda dapat memaksimalkan pengalaman audio Anda dengan ampli ini. Pastikan untuk mengikuti tips penting yang telah disebutkan untuk menjaga kinerja dan keamanan ampli Anda dalam jangka panjang.


