Di dunia elektronika, terdapat perangkat sederhana yang sering kali diabaikan namun memiliki peran yang sangat penting dalam pengalaman mendengarkan kita. Salah satunya adalah amplifier. Amplifier bertugas menguatkan sinyal audio sehingga suara dapat terdengar lebih jelas dan kuat. Namun, apakah Anda pernah mendengar tentang skema amplifier yang bernama LM386? Meskipun terlihat sederhana, ampli ini memiliki keajaiban tersendiri yang perlu diungkap. LM386 adalah salah satu amplifier audio terintegrasi yang populer digunakan dalam proyek-proyek DIY (Do It Yourself) dan elektronika sederhana. Meskipun ukurannya kecil, amplifier ini mampu memberikan performa yang memuaskan dalam memperkuat sinyal audio. Skema ampli LM386 memiliki keistimewaan dalam hal efisiensi daya dan kestabilan, membuatnya ideal untuk digunakan dalam berbagai aplikasi, mulai dari penguat audio kecil hingga radio FM. Dalam artikel ini, Elektronike.id akan membongkar lebih dalam tentang skema ampli LM386. Kita akan menjelajahi bagaimana amplifier ini bekerja, komponen apa saja yang dibutuhkan, dan bagaimana cara merakitnya. Selain itu, kita akan membahas potensi aplikasi dan variasi modifikasi yang dapat dilakukan untuk meningkatkan kinerja sesuai kebutuhan Anda. Jangan lewatkan kesempatan untuk memahami lebih dalam tentang skema ampli LM386 ini. Mari bergabung dalam pembahasan yang akan mengungkapkan lebih banyak lagi tentang keajaiban di balik kecilnya amplifier ini. Bersiaplah untuk terkesima dengan kemampuan yang dimiliki oleh perangkat sederhana ini. Ikuti terus artikel selanjutnya!
Sekilas tentang Skema Ampli LM386
Ampli LM386 merupakan salah satu jenis amplifier yang cukup populer di kalangan penghobi elektronika dan DIY (do-it-yourself). Dikenal dengan keunggulannya dalam memberikan penguatan sinyal audio dengan cara yang sederhana dan efektif, ampli LM386 menjadi pilihan utama bagi banyak orang yang ingin membangun proyek-proyek audio. Dalam artikel ini, kita akan membahas secara mendalam tentang skema ampli LM386, mulai dari fungsi hingga cara kerja, serta langkah-langkah dalam pembuatannya.
Fungsi Ampli LM386
LM386 adalah sebuah chip amplifier audio kecil yang sering digunakan dalam berbagai aplikasi elektronik. Fungsi utamanya adalah untuk menguatkan sinyal audio, sehingga suara dari sumber audio seperti mikrofon, perekam, atau pemutar audio dapat didengar dengan lebih jelas melalui speaker.
Berikut adalah beberapa fungsi utama dari Ampli LM386:
- Penguatan Sinyal Audio: LM386 digunakan untuk menguatkan sinyal audio dari sumber-sumber yang memiliki amplitudo rendah seperti mikrofon, perekam suara, atau pemutar audio. Ini memungkinkan suara yang lemah untuk menjadi lebih keras dan jelas saat dikeluarkan melalui speaker.
- Desain Sistem Audio: Chip LM386 sering digunakan dalam desain sistem audio kecil, seperti speaker portabel, radio FM, penerima TV, dan aplikasi sejenisnya. Hal ini karena chip ini memiliki ukuran kecil, mudah diimplementasikan, dan biaya yang terjangkau.
- Konsumsi Daya Rendah: Salah satu keunggulan dari LM386 adalah konsumsi daya yang relatif rendah, sehingga cocok untuk aplikasi yang membutuhkan efisiensi energi, seperti perangkat portabel atau baterai yang dioperasikan.
- Fleksibilitas Desain: LM386 memiliki beberapa pin kontrol yang memungkinkan pengguna untuk mengatur karakteristik penguatan dan impedansi keluaran sesuai dengan kebutuhan aplikasi mereka.
- Proteksi Terhadap Overload: Chip ini dilengkapi dengan beberapa fitur perlindungan seperti proteksi terhadap overheat, short-circuit, dan overload, yang membantu dalam menjaga keandalan dan keamanan sistem.
- Penggunaan yang Luas: Karena kemudahan penggunaan dan kinerja yang handal, LM386 digunakan dalam berbagai aplikasi, termasuk perekam suara, pengeras suara, alarm, pager, dan perangkat elektronik lainnya.
LM386 adalah salah satu dari banyak amplifier audio yang tersedia di pasaran, dan menjadi pilihan populer karena kombinasi kinerja yang baik, biaya yang terjangkau, dan kemudahan penggunaan.
Cara Kerja Ampli LM386
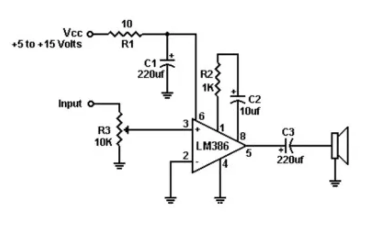
Ampli LM386 adalah amplifier audio berjenis operational amplifier (op-amp) yang dirancang khusus untuk aplikasi audio. Cara kerjanya dapat dijelaskan sebagai berikut:
- Penguatan Sinyal: Fungsi utama LM386 adalah menguatkan sinyal audio yang masuk dari sumber audio seperti mikrofon, perekam suara, atau pemutar audio. Sinyal audio yang masuk melalui pin input (biasanya pin 3) kemudian dikuatkan oleh amplifier di dalam chip LM386.
- Konfigurasi Penguatan: LM386 umumnya diatur untuk memiliki penguatan tertentu, yang dapat disesuaikan dengan kebutuhan desain. Penguatan ini dapat diatur dengan cara memilih nilai resistor eksternal yang terhubung ke pin tertentu di dalam chip.
- Pengaturan Gain (Penguatan): Gain atau penguatan amplifier biasanya dapat diatur dengan mengubah nilai resistor yang terhubung ke pin 1 (gain) dan pin 8 (bypass). Dengan memilih resistor yang sesuai, pengguna dapat menyesuaikan seberapa besar penguatan yang diinginkan.
- Polarisasi: LM386 biasanya menggunakan power supply tunggal (single supply), yang berarti tegangan positif yang diberikan ke pin tertentu, sementara pin lainnya di-ground. Ini memungkinkan LM386 untuk bekerja pada kebutuhan daya yang relatif rendah.
- Pemrosesan Sinyal: Setelah sinyal audio dikuatkan, LM386 kemudian memprosesnya untuk dikirim ke speaker atau output audio lainnya. Output audio biasanya dihubungkan ke pin 5 (output) yang kemudian terhubung ke speaker atau sumber audio lainnya.
- Perlindungan: LM386 juga dilengkapi dengan beberapa fitur perlindungan seperti proteksi terhadap overheat, short-circuit, dan overload untuk menjaga keandalan dan keamanan sistem.
- Kontrol Volume: Beberapa versi LM386 juga dapat memiliki fitur kontrol volume yang memungkinkan pengguna untuk mengatur volume output audio.
Dengan kombinasi pengaturan penguatan, konfigurasi resistor eksternal, dan penggunaan yang tepat, LM386 dapat menjadi komponen yang efisien dan efektif dalam menguatkan sinyal audio untuk berbagai aplikasi elektronik.
Alat & Bahan untuk Membuat Ampli LM386
Sebelum memulai pembuatan ampli LM386, ada beberapa alat dan bahan yang perlu disiapkan. Berikut adalah daftar yang diperlukan:
- IC LM386: Merupakan inti dari amplifier ini.
- Kapasitor Elektrolit: Digunakan untuk penyaringan sinyal.
- Resistor: Untuk mengatur arus dan tegangan dalam rangkaian.
- Potensiometer: Untuk mengatur volume atau gain amplifier.
- Speaker: Sebagai output suara dari amplifier.
- Breadboard atau PCB: Sebagai media penyusunan komponen.
Cara Membuat Ampli LM386
- Persiapkan Komponen: Siapkan semua komponen yang telah disebutkan sebelumnya.
- Susun Rangkaian: Susun komponen-komponen tersebut sesuai dengan skema yang telah ditentukan.
- Soldering (Opsional): Jika menggunakan PCB, lakukan proses soldering untuk menghubungkan komponen secara permanen.
- Uji Coba: Setelah rangkaian selesai dirakit, lakukan uji coba untuk memastikan bahwa amplifier berfungsi dengan baik.
- Pasang dalam Casing: Bila diperlukan, pasang rangkaian amplifier dalam casing untuk melindungi komponen dan memudahkan penggunaan.
Kelebihan & Kekurangan Ampli LM386
Kelebihan:
- Sederhana: Skema ampli LM386 relatif sederhana, sehingga cocok untuk pemula dalam elektronika.
- Harga Terjangkau: Komponen yang digunakan umumnya memiliki harga yang terjangkau.
- Effisien: Meskipun sederhana, amplifier ini cukup efisien dalam penggunaan daya.
Kekurangan:
- Kualitas Suara: Meskipun cukup baik untuk proyek DIY, kualitas suara yang dihasilkan tidak sebaik amplifier yang lebih kompleks.
- Kebisingan: Ampli LM386 cenderung memiliki tingkat kebisingan yang lebih tinggi dibandingkan amplifier dengan desain yang lebih canggih.
- Pengaturan Terbatas: Pengaturan volume dan gain pada amplifier ini relatif terbatas dibandingkan dengan amplifier yang lebih kompleks.
Tips Efektif dalam Membuat Ampli LM386 Menggunakan Skema yang Tepat
- Pemilihan Komponen: Pilihlah komponen-komponen yang berkualitas untuk mendapatkan hasil yang terbaik.
- Perhatikan Layout: Susun rangkaian amplifier dengan layout yang baik untuk menghindari gangguan dan interferensi.
- Grounding yang Baik: Pastikan sistem grounding dalam rangkaian amplifier diatur dengan baik untuk menghindari noise yang tidak diinginkan.
- Penggunaan Heat Sink: Jika amplifier digunakan dalam aplikasi yang membutuhkan daya besar, pertimbangkan untuk menggunakan heat sink untuk mendinginkan IC LM386.
- Eksperimen dengan Nilai Komponen: Lakukan eksperimen dengan nilai-nilai komponen seperti resistor dan kapasitor untuk mendapatkan karakteristik suara yang diinginkan.
Kesimpulan
Ampli LM386 adalah pilihan yang tepat bagi mereka yang ingin membangun proyek-proyek elektronika sederhana yang melibatkan penguatan sinyal audio. Meskipun memiliki beberapa kekurangan, amplifier ini menawarkan kemudahan dalam pembuatan serta biaya yang terjangkau. Dengan memahami prinsip kerja dan tips dalam pembuatannya, Anda dapat membuat amplifier yang sesuai dengan kebutuhan Anda dengan menggunakan skema ampli LM386 yang tepat.


