Dalam dunia audio, perlindungan speaker adalah aspek penting yang seringkali diabaikan. Speaker merupakan salah satu komponen utama dalam sistem audio, dan kerusakan pada speaker dapat mengakibatkan kerugian finansial dan juga merusak pengalaman mendengarkan musik. Salah satu cara untuk melindungi speaker adalah melalui penggunaan skema protektor. Dalam artikel ini, Elektronike.id akan membahas secara khusus tentang skema protektor speaker mono. Skema tersebut adalah suatu sistem yang dirancang untuk melindungi speaker dari kerusakan akibat arus yang berlebihan atau tegangan yang tidak stabil. Skema ini bekerja dengan cara mendeteksi lonjakan arus atau tegangan yang tidak normal, dan kemudian secara otomatis memutuskan sinyal audio atau bahkan mematikan daya secara keseluruhan untuk mencegah kerusakan pada speaker. Keberadaan skema protektor speaker mono sangat penting terutama dalam aplikasi audio profesional seperti di dalam studio rekaman atau sistem PA untuk acara live. Dengan adanya skema ini, risiko kerusakan pada speaker dapat dikurangi secara signifikan, sehingga meningkatkan masa pakai dan kualitas audio secara keseluruhan. Untuk memahami lebih lanjut tentang bagaimana skema protektor speaker mono bekerja dan mengapa penting untuk digunakan dalam sistem audio, mari kita telusuri lebih dalam dalam artikel ini. Temukan penjelasan mendalam dan solusi praktis untuk melindungi investasi audio Anda. Jangan lewatkan kesempatan ini untuk meningkatkan pemahaman Anda dalam dunia audio yang menarik ini. Ayo bergabung dalam pembahasan lebih lanjut!
Pengertian Protektor Speaker Mono
Protektor speaker mono adalah sebuah perangkat elektronik yang dirancang untuk melindungi speaker mono dari kerusakan yang disebabkan oleh berbagai faktor, seperti arus listrik yang tidak stabil, lonjakan tegangan, atau sinyal audio yang terlalu keras. Protektor ini berfungsi sebagai penjaga yang efektif untuk menjaga kualitas dan keandalan speaker mono dalam jangka panjang.
Protektor speaker mono bekerja dengan cara mendeteksi kondisi yang berpotensi merusak dan kemudian mengambil tindakan yang diperlukan untuk melindungi speaker. Salah satu cara kerja umum protektor ini adalah dengan memutuskan sinyal atau arus listrik yang berlebihan sehingga tidak merusak komponen speaker.
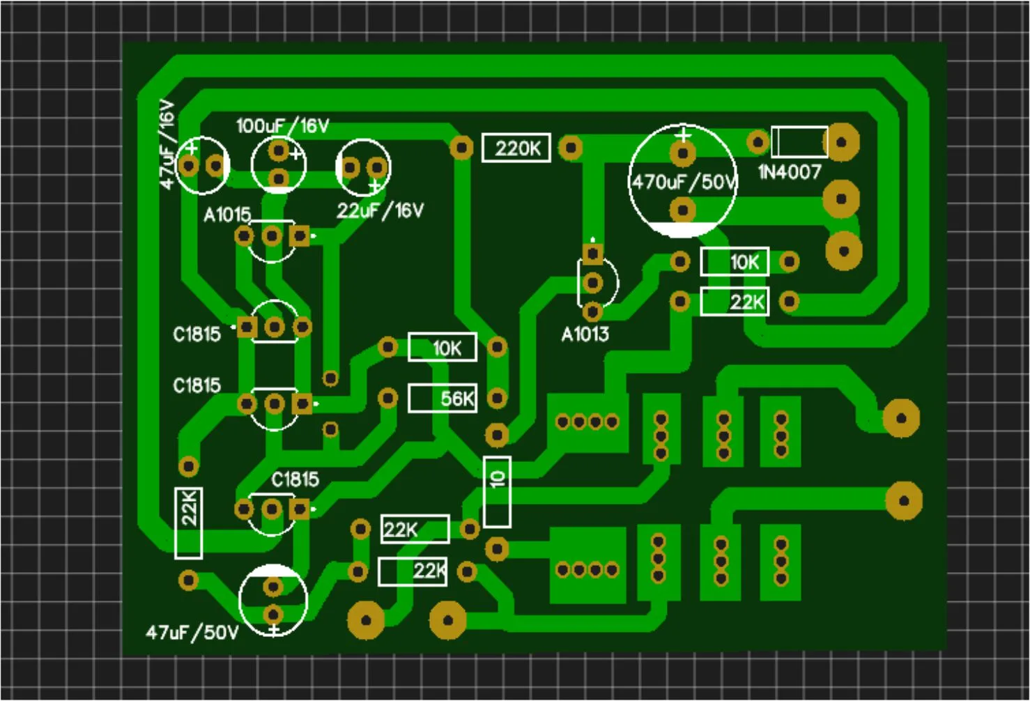
Skema Protektor Speaker Mono
Skema protektor speaker mono menggambarkan struktur dan cara kerja dari protektor tersebut. Ini mencakup diagram atau ilustrasi yang menunjukkan bagaimana protektor menerima masukan dari sinyal audio atau arus listrik, kemudian menganalisisnya untuk mengidentifikasi potensi risiko, dan akhirnya mengambil langkah-langkah untuk melindungi speaker.
Salah satu skema protektor speaker mono yang umum adalah menggunakan sensor yang sensitif terhadap lonjakan tegangan atau arus listrik yang berlebihan. Ketika sensor mendeteksi kondisi yang tidak aman, protektor akan segera memutuskan sinyal atau arus yang masuk ke speaker, sehingga mencegah kerusakan pada komponen speaker.
Komponen-komponen Penting dalam Protektor Speaker Mono
Protektor speaker mono adalah perangkat yang dirancang untuk melindungi speaker dari kerusakan akibat tegangan listrik yang tidak stabil atau berlebihan. Komponen-komponen penting dalam protektor speaker mono dapat mencakup:
- Sirkuit Proteksi: Ini adalah bagian terpenting dari protektor speaker. Sirkuit ini akan mendeteksi jika ada tegangan listrik yang melebihi batas aman dan akan memutuskan arus listrik ke speaker untuk melindunginya dari kerusakan.
- Relai: Relai adalah saklar elektromagnetik yang berfungsi membuka dan menutup sirkuit listrik. Pada protektor speaker, relai digunakan untuk memutuskan arus listrik ke speaker saat diperlukan oleh sirkuit proteksi.
- Sensor Tegangan: Sensor tegangan digunakan untuk mengukur tegangan listrik yang masuk ke protektor. Data dari sensor ini digunakan oleh sirkuit proteksi untuk memutuskan apakah tegangan tersebut aman atau tidak.
- Filter Tegangan: Filter tegangan dapat digunakan untuk memastikan bahwa tegangan listrik yang masuk ke speaker sudah dalam batas yang aman. Ini membantu mencegah kerusakan yang disebabkan oleh fluktuasi tegangan yang ekstrem.
- Indikator LED: Indikator LED dapat digunakan untuk memberikan tanda jika protektor sedang aktif atau jika terjadi gangguan pada tegangan listrik.
- Komponen Penyaring: Komponen seperti kapasitor dan induktor dapat digunakan sebagai bagian dari sirkuit proteksi untuk menyaring sinyal listrik dan mencegah masuknya tegangan yang tidak diinginkan ke speaker.
- Grounding System: Sistem grounding yang baik sangat penting untuk melindungi speaker dari kerusakan yang disebabkan oleh lonjakan tegangan atau arus yang tidak terduga. Grounding system memastikan bahwa tegangan berlebih akan dialirkan secara aman ke tanah, menjauhkan speaker dari risiko kerusakan.
- Fuse: Fuse adalah perangkat perlindungan tambahan yang dapat digunakan untuk melindungi speaker dari lonjakan arus yang berlebihan. Jika arus melebihi batas yang aman, fuse akan putus dan menghentikan aliran arus ke speaker.
- Sirkuit Pengatur: Sirkuit pengatur dapat digunakan untuk memantau dan mengatur keadaan operasional protektor serta mencegah kerusakan akibat kelebihan suhu atau beban yang berlebihan.
- Manual Override: Fitur manual override dapat disertakan untuk memungkinkan pengguna mengaktifkan atau menonaktifkan protektor secara manual, terlepas dari kondisi yang terdeteksi oleh sirkuit proteksi.
Semua komponen ini bekerja bersama untuk melindungi speaker dari kerusakan yang disebabkan oleh tegangan listrik yang tidak stabil atau berlebihan.
Spesifikasi Mesin Protektor Speaker Mono
Spesifikasi mesin protektor speaker mono bervariasi tergantung pada merek dan modelnya. Namun, ada beberapa spesifikasi umum yang biasanya ditemui dalam protektor speaker mono, termasuk:
- Daya: Protektor speaker mono memiliki kapasitas daya tertentu yang menentukan berapa banyak beban yang dapat ditangani oleh protektor tersebut. Spesifikasi daya ini penting untuk dipertimbangkan sesuai dengan kebutuhan speaker yang dilindungi.
- Rentang Tegangan: Rentang tegangan operasional juga merupakan spesifikasi penting. Protektor speaker mono harus mampu menangani berbagai tingkat tegangan yang masuk agar dapat melindungi speaker secara efektif.
- Respons Time: Respons time atau waktu tanggap protektor sangat krusial untuk melindungi speaker dari lonjakan tegangan atau arus listrik yang datang secara tiba-tiba.
- Fitur Tambahan: Beberapa protektor speaker mono dilengkapi dengan fitur tambahan seperti indikator LED untuk menunjukkan status kerja, atau fitur pengaturan yang dapat disesuaikan sesuai dengan kebutuhan pengguna.
Kelebihan Protektor Speaker Mono
Terdapat beberapa kelebihan yang dimiliki oleh protektor speaker mono, antara lain:
- Perlindungan Optimal: Protektor speaker mono dapat memberikan perlindungan yang optimal terhadap speaker dari berbagai risiko kerusakan, seperti lonjakan tegangan atau arus listrik yang tinggi.
- Pengoperasian Mudah: Protektor speaker mono biasanya dirancang dengan antarmuka yang mudah dipahami dan dioperasikan, sehingga pengguna dapat dengan mudah mengontrol dan memonitor kondisi protektor.
- Ketahanan dan Daya Tahan: Protektor speaker mono umumnya dibangun dengan material yang berkualitas tinggi dan dirancang untuk tahan lama, sehingga dapat bertahan dalam kondisi operasional yang berat.
- Kompatibilitas: Protektor speaker mono dapat digunakan dengan berbagai jenis speaker mono dan sistem audio lainnya, sehingga memberikan fleksibilitas dalam penggunaan.
Kekurangan Protektor Speaker Mono
Meskipun memiliki banyak kelebihan, protektor speaker mono juga memiliki beberapa kekurangan, seperti:
- Biaya: Protektor speaker mono cenderung memiliki harga yang lebih tinggi dibandingkan dengan protektor speaker stereo atau jenis protektor speaker lainnya.
- Ketergantungan pada Kelistrikan: Protektor speaker mono bergantung pada pasokan listrik untuk berfungsi. Jika terjadi pemadaman listrik, protektor tidak akan dapat melindungi speaker.
- Keterbatasan Fungsi: Beberapa protektor speaker mono mungkin memiliki keterbatasan dalam hal fitur atau fungsionalitas jika dibandingkan dengan protektor speaker stereo atau yang lebih canggih.
- Perawatan yang Diperlukan: Meskipun umumnya tahan lama, protektor speaker mono tetap memerlukan perawatan dan pemeliharaan rutin agar tetap berfungsi dengan baik dalam jangka panjang.
Kesimpulan
Protektor speaker mono merupakan perangkat penting dalam sistem audio mono yang bertujuan untuk melindungi speaker dari kerusakan akibat lonjakan tegangan atau arus listrik yang tidak stabil. Dengan menggunakan skema protektor yang tepat dan memperhatikan spesifikasi serta kelebihan serta kekurangannya, pengguna dapat memastikan bahwa speaker mereka tetap aman dan berfungsi dengan baik dalam jangka panjang. Meskipun memiliki beberapa kekurangan, manfaat yang ditawarkan oleh protektor speaker mono jelas membuatnya menjadi investasi yang berharga bagi pengguna sistem audio mono.


