Ketika Anda menginvestasikan waktu dan uang dalam membangun sistem audio berkualitas tinggi, penting untuk memastikan bahwa peralatan Anda terlindungi dengan baik. Salah satu elemen penting dalam menjaga keandalan sistem audio Anda adalah dengan menggunakan rangkaian speaker protector yang efisien. Rangkaian ini tidak hanya melindungi speaker Anda dari kerusakan akibat arus listrik yang berlebihan atau sinyal audio yang tidak diinginkan, tetapi juga membantu memperpanjang umur pakai peralatan audio Anda secara keseluruhan. Sebuah rangkaian speaker protector yang dirancang dengan baik akan bekerja secara otomatis untuk mengidentifikasi dan mengatasi masalah potensial sebelum kerusakan terjadi. Ini adalah lapisan perlindungan yang sangat penting terhadap investasi besar Anda dalam peralatan audio. Dengan menggunakan teknologi terkini dalam desain rangkaian, Anda dapat yakin bahwa sistem audio Anda tetap aman sambil tetap mempertahankan kualitas suara yang optimal. Dalam artikel ini, Elektronike.id akan membahas berbagai aspek dalam pembuatan rangkaian speaker protector yang efisien. Kami akan mengeksplorasi jenis-jenis sensor yang dapat digunakan, prinsip-prinsip dasar dalam desain rangkaian, serta tips dan trik untuk meningkatkan kinerja dan keandalan sistem. Jadi, jika Anda ingin menjaga keandalan sistem audio Anda dan melindungi investasi Anda, simak pembahasan lebih lanjut tentang rangkaian speaker protector yang efisien. Jangan lewatkan informasi berharga ini untuk menjaga sistem audio Anda tetap berjalan lancar dan merespons kebutuhan audio Anda dengan sempurna.
Sekilas tentang Rangkaian Speaker Protector
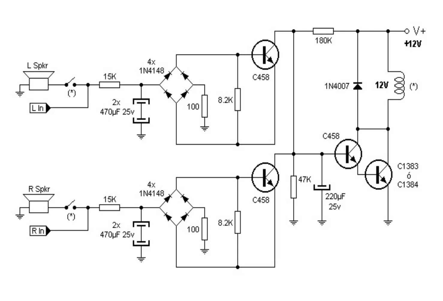
Rangkaian speaker protector merupakan salah satu komponen penting dalam sistem audio untuk melindungi speaker dari kerusakan yang disebabkan oleh tegangan listrik yang tidak stabil atau lonjakan arus yang tiba-tiba. Rangkaian ini bertindak sebagai pelindung yang efektif untuk memastikan kinerja optimal dan umur panjang bagi perangkat audio Anda. Dengan menggunakan rangkaian speaker protector yang tepat, Anda dapat menghindari kerusakan yang tidak diinginkan pada speaker Anda dan menikmati pengalaman mendengarkan musik yang lebih baik.
Cara Kerja Speaker Protector
Cara kerja speaker protector dapat bervariasi tergantung pada desain dan fungsi spesifik dari perangkat tersebut, tetapi umumnya mereka berfungsi dengan prinsip-prinsip berikut:
- Pengukuran Arus atau Tegangan: Beberapa speaker protector menggunakan sensor untuk mengukur arus listrik atau tegangan yang masuk ke speaker. Pengukuran ini membantu dalam memantau apakah sinyal yang diterima berada dalam batas yang aman untuk speaker.
- Pengaturan Batas: Berdasarkan pengukuran yang dilakukan, speaker protector menetapkan batas aman untuk arus atau tegangan yang dapat diterima oleh speaker. Batas ini seringkali dapat disesuaikan sesuai dengan kebutuhan pengguna.
- Deteksi Sinyal Tidak Diinginkan: Selain memantau arus listrik atau tegangan, speaker protector juga dapat mengidentifikasi sinyal audio yang tidak diinginkan, seperti distorsi atau kliping. Hal ini bisa dilakukan dengan menggunakan sensor atau analisis sinyal audio.
- Tindakan Perlindungan: Ketika arus atau tegangan melebihi batas yang ditetapkan atau ketika sinyal audio tidak diinginkan terdeteksi, speaker protector akan mengambil tindakan perlindungan. Tindakan ini bisa berupa memutuskan daya listrik ke speaker untuk sementara waktu atau mengurangi volume sinyal audio.
- Pemulihan: Setelah situasi yang berpotensi merusak berlalu, speaker protector akan mengembalikan operasi normal speaker. Ini bisa berarti mengembalikan daya listrik atau mengembalikan volume sinyal audio ke tingkat normal.
Alat & Bahan untuk Membuat Speaker Protector
Untuk membuat rangkaian speaker protector, Anda memerlukan beberapa alat dan bahan yang umumnya tersedia di toko-toko elektronik atau daring. Beberapa alat dan bahan yang dibutuhkan antara lain:
- Komponen Elektronik: Seperti resistor, kapasitor, transistor, dan relay.
- Papan Sirkuit: Untuk merakit semua komponen elektronik.
- Sensor atau Pemantau: Untuk mendeteksi lonjakan tegangan atau arus.
- Kabel dan Konektor: Untuk menghubungkan semua komponen secara fisik.
- Kotak atau Casing: Untuk melindungi rangkaian dari debu dan kerusakan fisik.
Cara Membuat Speaker Protector
Membuat speaker protector adalah proyek yang membutuhkan pengetahuan tentang elektronika dan keterampilan dalam merangkai komponen elektronik. Berikut adalah langkah-langkah umum untuk membuat speaker protector:
- Rencanakan Desain: Tentukan persis apa yang ingin Anda capai dengan speaker protector Anda. Pertimbangkan fitur apa yang Anda inginkan, seperti perlindungan terhadap arus listrik berlebih atau sinyal audio yang tidak diinginkan, serta cara Anda akan menerapkan tindakan perlindungan.
- Kumpulkan Komponen: Siapkan semua komponen yang Anda butuhkan berdasarkan desain yang telah Anda buat. Ini mungkin termasuk transistor, resistor, kapasitor, relay, dan sensor sesuai kebutuhan desain Anda.
- Rangkaian Elektronik: Rancang rangkaian elektronik sesuai dengan desain yang Anda rencanakan. Anda mungkin perlu menggunakan skema rangkaian yang memadai atau mengadaptasi desain yang sudah ada. Pastikan Anda memperhatikan perlindungan arus, tegangan, dan sinyal audio yang sesuai.
- Papan Sirkuit Cetak (PCB): Buat atau pesan PCB sesuai dengan desain rangkaian Anda. PCB akan membantu menyusun komponen elektronik secara teratur dan memberikan stabilitas pada rangkaian.
- Merakit Komponen: Setelah PCB Anda siap, mulailah merakit komponen ke dalamnya. Pastikan Anda mengikuti petunjuk dan skema rangkaian dengan hati-hati. Pastikan pemasangan komponen dilakukan dengan benar dan sesuai dengan pola yang diinginkan.
- Uji Coba: Setelah merakit rangkaian, uji coba speaker protector Anda dengan menghubungkannya ke sistem audio dan mengirimkan sinyal audio ke speaker. Pastikan perlindungan berfungsi sesuai yang diharapkan dan tidak ada efek samping yang tidak diinginkan.
- Perbaikan dan Penyesuaian: Jika diperlukan, lakukan perbaikan atau penyesuaian pada rangkaian untuk memastikan kinerjanya sesuai dengan harapan. Ini mungkin melibatkan pengaturan ulang nilai komponen atau penyesuaian konfigurasi rangkaian.
- Perakitan Akhir: Setelah Anda puas dengan kinerja dan fungsi speaker protector, lakukan perakitan akhir dan pasangannya ke dalam wadah atau kotak yang sesuai. Pastikan semua koneksi dan komponen aman dan terisolasi dengan baik.
- Uji Akhir: Sebelum digunakan secara reguler, lakukan uji akhir untuk memastikan bahwa speaker protector bekerja dengan baik dan memberikan perlindungan yang diperlukan pada sistem audio Anda.
Selama proses ini, penting untuk berhati-hati dan mematuhi prinsip-prinsip keselamatan listrik. Jika Anda tidak yakin dengan kemampuan Anda dalam merancang dan merakit speaker protector, lebih baik mendapatkan bantuan dari ahli atau membeli speaker protector yang sudah jadi dan teruji.
Keunggulan Speaker Protector
Ada beberapa keunggulan yang ditawarkan oleh penggunaan rangkaian speaker protector, di antaranya:
- Perlindungan: Melindungi speaker dari kerusakan yang disebabkan oleh lonjakan tegangan atau arus.
- Meningkatkan Umur Pakai: Memperpanjang umur pakai speaker dengan mencegah kerusakan akibat tegangan atau arus yang tidak stabil.
- Kinerja yang Stabil: Menjaga kinerja speaker tetap stabil dan optimal selama penggunaan.
- Kemudahan Perakitan: Dapat dirakit dengan mudah menggunakan komponen yang tersedia di pasaran.
- Efisiensi Energi: Mengurangi risiko pemborosan energi akibat lonjakan tegangan atau arus yang tidak terkendali.
Tips Membuat Rangkaian Speaker Protector yang Efisien
Berikut adalah beberapa tips untuk membuat rangkaian speaker protector yang efisien:
- Pemilihan Komponen yang Tepat: Pastikan Anda menggunakan komponen berkualitas tinggi yang sesuai dengan kebutuhan Anda. Pilih transistor, relay, resistor, kapasitor, dan sensor yang tepat untuk aplikasi Anda. Komponen yang berkualitas baik akan memastikan kinerja yang stabil dan dapat diandalkan.
- Perlindungan yang Komprehensif: Rancang rangkaian Anda untuk memberikan perlindungan yang komprehensif terhadap berbagai masalah yang mungkin terjadi, seperti arus listrik berlebih, tegangan berlebih, atau sinyal audio yang tidak diinginkan. Ini mungkin melibatkan penggunaan beberapa sensor dan metode deteksi, serta tindakan perlindungan yang sesuai.
- Pengaturan Batas yang Fleksibel: Berikan opsi untuk mengatur batas perlindungan sesuai dengan kebutuhan pengguna. Ini dapat dilakukan dengan menyediakan potensiometer atau saklar untuk mengatur batas arus, tegangan, atau sensitivitas deteksi sinyal audio.
- Pemantauan Status: Sertakan indikator LED atau layar LCD untuk menampilkan status dan kondisi perlindungan speaker. Ini akan membantu pengguna untuk memahami apakah perlindungan sedang aktif atau jika terjadi masalah dengan sistem.
- Respons Cepat: Pastikan perlindungan Anda merespons dengan cepat terhadap situasi yang mengancam speaker. Hal ini dapat dicapai dengan menggunakan komponen yang responsif dan mengoptimalkan waktu respon rangkaian.
- Pemulihan Otomatis: Setelah situasi berbahaya berlalu, pastikan rangkaian Anda dapat pulih secara otomatis ke kondisi normal tanpa memerlukan intervensi manual. Ini akan memastikan kelancaran operasi sistem audio.
- Pengujian yang Teliti: Sebelum digunakan secara reguler, uji rangkaian secara menyeluruh untuk memastikan kinerjanya sesuai dengan harapan. Uji rangkaian dengan berbagai kondisi dan skenario untuk memastikan perlindungan yang efektif.
- Perhatikan Keselamatan: Pastikan untuk memperhatikan prinsip-prinsip keselamatan listrik saat merancang dan merakit rangkaian. Pastikan semua koneksi aman dan terisolasi dengan baik, dan gunakan perangkat pengaman yang sesuai jika diperlukan.
Dengan mengikuti tips di atas dan melakukan perancangan yang teliti serta uji coba yang cermat, Anda dapat membuat rangkaian speaker protector yang efisien dan dapat diandalkan untuk melindungi sistem audio Anda dari kerusakan.
Kesimpulan
Rangkaian speaker protector adalah komponen yang penting dalam sistem audio modern untuk melindungi speaker dari kerusakan yang disebabkan oleh tegangan atau arus yang tidak stabil. Dengan memahami cara kerja dan langkah-langkah pembuatannya, Anda dapat membuat rangkaian speaker protector sendiri dengan mudah. Pastikan untuk mengikuti tips dan panduan yang disebutkan di atas untuk memastikan bahwa rangkaian yang Anda buat efisien dalam melindungi speaker Anda dan menjaga kinerjanya tetap optimal dalam jangka panjang.


