Dalam dunia teknologi, terutama di bidang elektronika, ada banyak inovasi menarik yang terus mengalami perkembangan. Salah satunya adalah skema lampu flip flop, yang merupakan salah satu teknologi terbaru yang patut untuk dikaji lebih dalam. Mungkin bagi sebagian orang istilah “flip flop” lebih sering terdengar dalam konteks sandal, namun dalam dunia elektronika, flip flop merujuk pada suatu rangkaian yang memiliki kemampuan untuk menyimpan dan memindahkan informasi. Lampu flip flop adalah sebuah sistem yang memungkinkan lampu-lampu untuk berubah status secara bergantian, mirip seperti pola “maju-mundur” atau “bergantian” yang sering kita lihat pada lampu lalu lintas. Namun, lebih dari sekadar efek visual yang menarik, teknologi ini memiliki beragam penerapan praktis di berbagai bidang, mulai dari industri hiburan hingga keamanan. Dalam pembahasan lebih lanjut, Elektronike.id akan mengupas tuntas bagaimana skema lampu flip flop bekerja, apa saja komponen-komponen yang dibutuhkan, serta aplikasi praktisnya di kehidupan sehari-hari. Mengetahui lebih dalam tentang teknologi ini akan memberikan wawasan yang berharga mengenai perkembangan terbaru dalam dunia elektronika. Jangan lewatkan kesempatan untuk mempelajari lebih lanjut tentang skema lampu flip flop dan bagaimana hal ini dapat mengubah cara kita melihat dan memahami teknologi. Mari kita jelajahi bersama-sama dunia yang menarik dari inovasi elektronika yang terus berkembang. Bersiaplah untuk terkesima oleh keajaiban teknologi modern yang tak ada habisnya!
Pengertian Skema Lampu Flip Flop
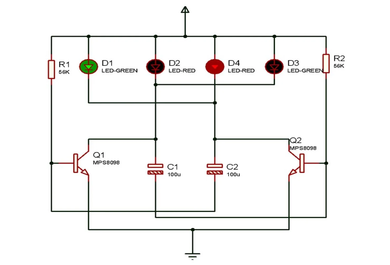
Skema lampu flip flop merupakan salah satu jenis rangkaian elektronika yang memiliki kemampuan untuk menyimpan satu bit informasi. Istilah “flip flop” sendiri merujuk pada perubahan keadaan output yang dapat terjadi secara bergantian antara dua keadaan, seperti “menyala” dan “mati”. Dalam skema lampu flip flop, proses ini terjadi secara otomatis berdasarkan sinyal input yang diterima.
Lampu flip flop biasanya digunakan dalam aplikasi yang memerlukan penyimpanan sementara informasi, seperti pada rangkaian logika digital, pemrograman mikrokontroler, dan banyak lagi. Prinsip kerjanya didasarkan pada penggunaan gerbang logika yang diatur sedemikian rupa sehingga dapat mencapai keadaan stabil yang mewakili nilai informasi yang disimpan.
Komponen Lampu Flip Flop
Beberapa komponen umum dalam sikuit flip flop meliputi:
- Transistor: Transistor adalah komponen semikonduktor yang mendasar dalam sirkuit flip-flop. Biasanya, sirkuit flip-flop akan menggunakan transistor bipolar atau MOSFET untuk mengimplementasikan logika dan penyimpanan sinyal.
- Resistor: Resistor digunakan dalam sirkuit flip-flop untuk menentukan arus yang mengalir melalui transistor dan memastikan stabilitas operasional.
- Kapasitor: Kapasitor dapat digunakan dalam sirkuit flip-flop untuk menyimpan muatan dan memberikan waktu tunda yang dibutuhkan untuk memungkinkan operasi flip-flop yang stabil.
- Sumber daya: Sirkuit flip-flop memerlukan sumber daya untuk operasi mereka. Ini bisa berupa sumber daya DC, yang mungkin memerlukan regulator tegangan untuk memastikan tegangan yang stabil.
- Pengaturan Eksternal: Ini termasuk sinyal input dan output, serta sinyal kontrol yang mungkin diperlukan untuk mengatur operasi flip-flop.
- Pengatur Waktu (jika ada): Untuk beberapa aplikasi, seperti dalam flip-flop yang berbasis pada gerbang logika, pengatur waktu eksternal mungkin diperlukan untuk sinkronisasi operasi flip-flop.
- Indikator (jika ada): Untuk rangkaian yang mengontrol lampu, mungkin ada indikator LED atau lampu lain yang menunjukkan status output flip-flop.
Jenis Lampu Flip Flop
Lampu flip-flop bisa merujuk pada berbagai hal, tergantung pada konteksnya. Namun, jika Anda merujuk pada jenis lampu flip-flop dalam konteks sirkuit digital, ada beberapa jenis yang umum digunakan:
- JK Flip-Flop: JK flip-flop adalah jenis flip-flop yang paling umum digunakan dalam aplikasi digital. Ini memiliki dua input (J dan K) dan dua output (Q dan /Q). JK flip-flop dapat digunakan untuk mengimplementasikan berbagai fungsi logika dan sering digunakan dalam aplikasi pemrosesan data dan kontrol.
- D Flip-Flop: D flip-flop memiliki satu input (D) dan dua output (Q dan /Q). Output dari D flip-flop bergantung pada nilai input D pada saat clock naik (rising edge). D flip-flop sering digunakan dalam aplikasi penggeser data, registrasi data, dan dalam pembangkit sinyal.
- T Flip-Flop: T flip-flop (atau toggle flip-flop) memiliki satu input (T) dan dua output (Q dan /Q). Pada setiap naiknya clock, output T flip-flop akan mengalami toggling (beralih) jika input T bernilai 1, dan akan tetap tidak berubah jika input T bernilai 0. T flip-flop sering digunakan dalam pembangkit pembagi frekuensi dan dalam pembuat hitung pembalikan.
- RS Flip-Flop: RS flip-flop (atau latch RS) adalah flip-flop dasar yang memiliki dua input (R untuk reset dan S untuk set) dan dua output (Q dan /Q). RS flip-flop dapat berperilaku tidak terduga dalam beberapa kondisi dan membutuhkan sinyal kontrol yang tepat untuk beroperasi dengan benar.
- Master-Slave Flip-Flop: Ini adalah konstruksi flip-flop yang menggunakan dua flip-flop dasar untuk memperbaiki beberapa kelemahan flip-flop tunggal, seperti RS atau JK flip-flop. Master-slave flip-flop biasanya terdiri dari dua tahap: tahap master dan tahap slave. Tahap master digunakan untuk mengambil input sementara tahap slave menyimpan nilai output dan meneruskannya ke tahap berikutnya.
Setiap jenis flip-flop memiliki karakteristik dan aplikasi yang berbeda, dan pilihan jenis flip-flop yang tepat tergantung pada kebutuhan spesifik dari desain sirkuit digital yang diinginkan.
Cara Kerja Lampu Flip Flop
Berikut adalah langkah-langkah umum cara kerja lampu flip flop:
- Inisialisasi: Keadaan awal flip flop ditetapkan, mungkin dengan menentukan nilai awal untuk inputnya.
- Sinyal Clock: Flip flop umumnya diatur oleh sinyal clock. Ketika sinyal clock berubah (naik atau turun), flip flop akan bereaksi terhadap keadaan inputnya pada saat itu.
- Pembacaan Input: Keadaan input (misalnya D pada D flip flop) pada saat sinyal clock berubah akan menentukan keadaan output berikutnya.
- Perubahan Output: Setelah sinyal clock berubah, keadaan output akan berubah sesuai dengan keadaan input pada saat itu.
- Sinkronisasi: Flip flop dapat beroperasi secara sinkron, yang berarti perubahan keadaan output hanya terjadi pada tepi tertentu dari sinyal clock, seperti tepi naik atau tepi turun. Hal ini dapat memastikan perubahan yang terkoordinasi dan konsisten.
Proses ini akan berulang terus menerus, memungkinkan flip flop untuk menyimpan dan memproses informasi secara bergantian. Kecepatan di mana flip flop dapat beroperasi tergantung pada kecepatan sinyal clock dan spesifikasi teknis lainnya dari flip flop tersebut.
Fungsi Lampu Flip Flop
Lampu flip flop memiliki beragam fungsi tergantung pada aplikasinya dalam rangkaian elektronika. Beberapa fungsi umumnya meliputi:
- Penyimpanan Sementara: Lampu flip flop dapat digunakan untuk menyimpan informasi sementara dalam sistem digital, seperti pada register atau memori sementara.
- Pemantauan Sinyal: Dalam aplikasi pemrograman mikrokontroler, lampu flip flop sering digunakan untuk memantau status sinyal input atau output dan mengambil keputusan berdasarkan kondisi tersebut.
- Pengaturan Pemrosesan Data: Lampu flip flop juga digunakan untuk mengatur alur dan proses data dalam sistem digital, seperti pada proses kontrol atau pengendalian perangkat.
Cara Membuat Skema Lampu Flip Flop
Berikut adalah langkah-langkah umum untuk membuat skema lampu flip flop:
- Perencanaan Rangkaian: Tentukan jenis flip flop yang akan digunakan berdasarkan kebutuhan aplikasi. Pilih juga gerbang logika yang sesuai untuk implementasi flip flop tersebut.
- Desain Rangkaian: Rancang rangkaian flip flop menggunakan perangkat lunak desain rangkaian elektronika seperti Eagle atau KiCad. Pastikan untuk memperhitungkan komponen-komponen yang diperlukan dan hubungan antaranya.
- Simulasi: Lakukan simulasi rangkaian menggunakan perangkat lunak simulasi seperti LTspice atau Proteus untuk memastikan bahwa rangkaian bekerja sesuai yang diharapkan.
- Implementasi: Setelah rangkaian berhasil disimulasikan, implementasikan rangkaian tersebut pada breadboard atau PCB (Printed Circuit Board) sesuai dengan desain yang telah dibuat.
- Uji Coba: Lakukan uji coba terhadap rangkaian untuk memastikan bahwa flip flop berfungsi dengan baik dan sesuai dengan kebutuhan aplikasi.
Tips Penting dalam Pembuatan Skema Lampu Flip Flop
- Pahami Prinsip Kerja: Sebelum membuat skema lampu flip flop, pastikan untuk memahami dengan baik prinsip kerja flip flop dan cara kerja komponen-komponen yang digunakan dalam rangkaian.
- Perhatikan Koneksi: Pastikan koneksi antar komponen dalam rangkaian terhubung dengan benar dan tidak terjadi kesalahan polaritas atau pemasangan yang salah.
- Gunakan Komponen Berkualitas: Gunakan komponen elektronika yang berkualitas dan sesuai dengan spesifikasi yang dibutuhkan untuk menghindari masalah dalam jangka panjang.
- Lakukan Simulasi: Sebelum mengimplementasikan rangkaian secara fisik, selalu lakukan simulasi terlebih dahulu untuk memastikan bahwa skema berfungsi dengan baik dan tidak ada kesalahan desain.
- Lakukan Uji Coba Berulang: Setelah rangkaian diimplementasikan, lakukan uji coba secara berkala untuk memastikan bahwa flip flop masih berfungsi dengan baik dan tidak terjadi kerusakan atau perubahan performa.
Kesimpulan
Skema lampu flip flop merupakan salah satu rangkaian elektronika yang penting dalam dunia teknologi digital. Dengan kemampuannya untuk menyimpan informasi sementara dan mengatur alur data, lampu flip flop memiliki beragam aplikasi yang luas dalam berbagai bidang, mulai dari sistem kontrol hingga pemrograman mikrokontroler. Dengan memahami prinsip kerja, jenis, dan cara membuat skema lampu flip flop, diharapkan dapat membantu dalam mengimplementasikan rangkaian elektronika yang efisien dan handal.


