Di tengah-tengah kesibukan kehidupan modern, kita seringkali melupakan betapa pentingnya persiapan untuk menghadapi situasi darurat, termasuk dalam hal penyediaan lampu darurat atau emergency. Dalam setiap situasi kedaruratan, terutama saat listrik padam secara tiba-tiba, lampu darurat menjadi perangkat yang sangat berarti, tidak hanya untuk memberikan cahaya, tetapi juga untuk memastikan keselamatan dan kenyamanan. Skema lampu emergency adalah salah satu aspek yang sering diabaikan, namun sangat penting dalam upaya kesiapan dan keamanan. Skema ini tidak hanya mencakup pemilihan lampu darurat yang tepat, tetapi juga penempatan strategis dan pengaturan sistem yang efisien untuk memastikan bahwa cahaya darurat dapat diandalkan ketika dibutuhkan. Dalam pembahasan lebih lanjut, Elektronike.id akan menjelajahi berbagai jenis skema lampu emergency, mulai dari yang sederhana hingga yang canggih, serta manfaat dan keunggulannya masing-masing. Kita juga akan membahas faktor-faktor yang perlu dipertimbangkan dalam merancang lampu emergency yang efektif di berbagai lingkungan, baik itu di rumah, tempat kerja, atau tempat umum lainnya. Jangan lewatkan kesempatan untuk memahami lebih dalam tentang pentingnya lampu emergency dalam menjaga keselamatan dan kesiapan kita di tengah situasi darurat. Mari kita simak bersama pembahasan selengkapnya dan tingkatkan kesiapan kita untuk menghadapi segala kemungkinan yang mungkin terjadi.
Pengertian Skema Lampu Emergency
Skema lampu emergency merupakan solusi penting dalam menjaga keselamatan di berbagai bangunan, baik secara komersial maupun residensial. Pengertian utamanya adalah sebagai sistem pencahayaan darurat yang diaktifkan secara otomatis saat terjadi pemadaman listrik tak terduga. Dengan memastikan adanya sumber cahaya tambahan selama keadaan darurat, skema ini membantu penghuni bangunan untuk tetap tenang dan melaksanakan evakuasi dengan aman, mengurangi risiko kepanikan serta kecelakaan.
Fungsi utama skema lampu emergency tidak hanya terbatas pada memberikan penerangan tambahan. Mereka juga berperan sebagai panduan arah evakuasi yang jelas. Melalui lampu-lampu dengan indikator arah keluar yang terang, penghuni atau pengunjung bangunan dapat dengan mudah mengidentifikasi rute yang harus mereka ambil untuk keluar dengan aman. Dengan demikian, penggunaan skema lampu emergency tidak hanya meningkatkan keselamatan, tetapi juga membantu dalam mengoptimalkan proses evakuasi dalam situasi darurat.
Fungsi Lampu Emergency
Lampu darurat, juga dikenal sebagai lampu tanggap darurat atau lampu senter darurat, adalah perangkat yang dirancang untuk memberikan pencahayaan tambahan dalam situasi darurat saat pemadaman listrik atau ketika tidak ada sumber listrik lainnya. Fungsi lampu darurat adalah sebagai berikut:
- Penyedia Cahaya Cadangan: Saat terjadi pemadaman listrik atau keadaan darurat lainnya, lampu darurat menyediakan cahaya tambahan untuk membantu melihat lingkungan sekitar.
- Pemberi Peringatan: Beberapa lampu darurat dilengkapi dengan fitur pemberitahuan, seperti lampu kilat atau lampu warna-warni, yang digunakan untuk memberi peringatan kepada orang-orang dalam keadaan darurat atau untuk menandai lokasi penting.
- Keamanan: Lampu darurat dapat membantu menciptakan rasa aman dan keamanan di lingkungan yang gelap atau saat keadaan darurat.
- Evakuasi: Saat terjadi kebakaran, gempa bumi, atau keadaan darurat lainnya, lampu darurat dapat menjadi alat yang berguna untuk membantu dalam proses evakuasi, dengan memberikan pencahayaan tambahan di rute evakuasi.
- Peralatan Penyelamat: Lampu darurat juga dapat digunakan untuk menyoroti area yang mungkin berpotensi berbahaya atau memudahkan akses ke peralatan penyelamat, seperti kotak pertolongan pertama atau pemadam kebakaran.
- Daya Tahan: Sebagian besar lampu darurat dilengkapi dengan baterai cadangan yang dapat bertahan untuk jangka waktu tertentu, sehingga dapat menyediakan cahaya tambahan bahkan saat tidak ada sumber listrik eksternal.
- Portabilitas: Banyak lampu darurat dirancang dengan portabilitas yang tinggi, sehingga mudah dipindahkan dari satu tempat ke tempat lainnya sesuai kebutuhan.
Dengan demikian, lampu darurat memainkan peran penting dalam situasi-situasi darurat untuk memberikan pencahayaan tambahan, meningkatkan keselamatan, dan membantu proses evakuasi.
Jenis-jenis Lampu Emergency
Ada beberapa jenis lampu emergency yang umum digunakan, di antaranya adalah:
- Lampu Darurat Berbasis Fluoresen: Jenis lampu ini menggunakan teknologi fluoresen dan biasanya dipasang di langit-langit ruangan. Mereka cenderung memberikan penerangan yang cukup terang dan efisien dalam penggunaan energi.
- Lampu LED: Lampu LED menjadi pilihan yang populer dalam skema lampu emergency karena konsumsi energinya yang rendah, umur panjang, dan intensitas cahaya yang tinggi. Mereka tersedia dalam berbagai bentuk dan ukuran untuk memenuhi kebutuhan pencahayaan darurat.
- Lampu Isolasi: Lampu-lampu ini terhubung dengan sumber daya listrik terpisah dan dapat berfungsi bahkan saat listrik utama mati. Mereka sering dipasang di tempat-tempat yang memerlukan penerangan darurat 24 jam sehari, seperti rumah sakit atau pusat data.
Cara Membuat Skema Lampu Emergency
Membuat skema lampu emergency tidaklah terlalu sulit, namun membutuhkan perencanaan dan pengetahuan yang tepat. Berikut adalah langkah-langkah umum untuk membuat skema lampu emergency:
- Identifikasi Area Penting: Pertama, identifikasi area-area kunci di dalam bangunan yang memerlukan pencahayaan darurat, seperti pintu keluar, tangga darurat, dan koridor utama.
- Pilih Jenis Lampu yang Tepat: Setelah itu, pilihlah jenis lampu emergency yang sesuai dengan kebutuhan dan kondisi bangunan. Pastikan untuk memperhitungkan faktor-faktor seperti daya tahan baterai, intensitas cahaya, dan keandalan.
- Perencanaan Pemasangan: Tentukan lokasi-lokasi di mana lampu-lampu emergency akan dipasang, serta jalur kabel dan sumber daya yang diperlukan.
- Pemasangan Lampu: Pasang lampu-lampu emergency sesuai dengan rencana pemasangan yang telah disusun sebelumnya. Pastikan untuk mengikuti petunjuk pemasangan yang disediakan oleh produsen.
- Uji Coba dan Pemeliharaan: Setelah pemasangan selesai, lakukan uji coba untuk memastikan bahwa semua lampu emergency berfungsi dengan baik. Selain itu, tetap lakukan pemeliharaan rutin untuk memastikan bahwa sistem pencahayaan darurat selalu siap digunakan.
Cara Kerja Skema Lampu Emergency
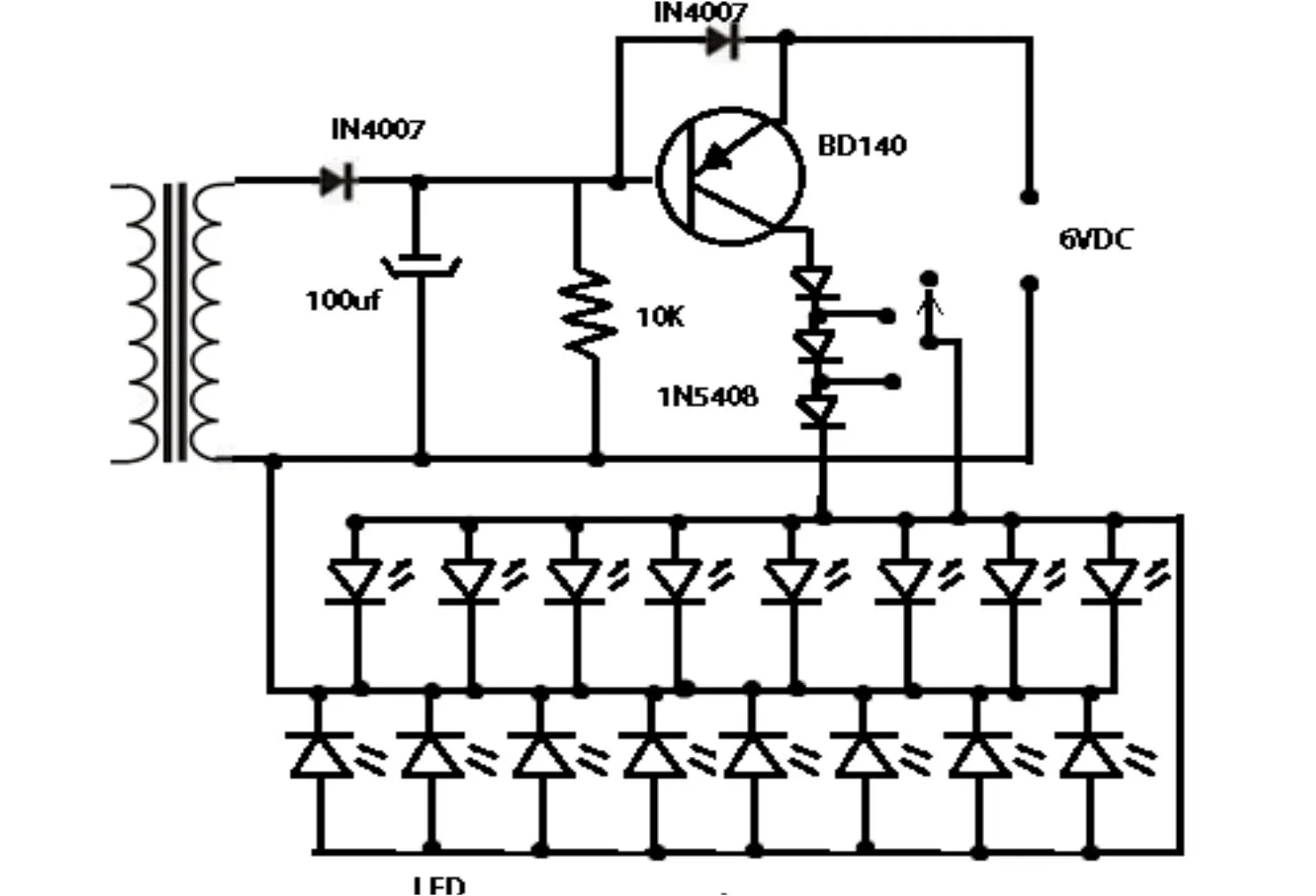
Skema dasar lampu darurat melibatkan penggunaan baterai cadangan untuk menyediakan daya saat terjadi pemadaman listrik. Berikut adalah cara kerja umum dari skema lampu darurat:
- Charging Circuit (Rangkaian Pengisian): Skema lampu darurat biasanya dilengkapi dengan rangkaian pengisian untuk mengisi ulang baterai cadangan saat sumber daya eksternal tersedia (misalnya, saat terhubung dengan listrik PLN). Rangkaian pengisian ini bertugas untuk mengisi baterai cadangan sehingga baterai siap digunakan saat dibutuhkan.
- Battery (Baterai): Baterai cadangan digunakan untuk menyimpan energi listrik. Biasanya, baterai ini merupakan baterai isi ulang (rechargeable) seperti baterai timbal-asam atau baterai lithium-ion yang mampu menyimpan daya dalam jumlah yang cukup untuk memberikan pencahayaan selama beberapa jam saat terjadi pemadaman listrik.
- Inverter Circuit (Rangkaian Inverter): Ketika terjadi pemadaman listrik, inverter circuit akan diaktifkan. Rangkaian inverter bertugas untuk mengubah daya DC (arus searah) dari baterai menjadi daya AC (arus bolak-balik) yang diperlukan untuk menyala lampu. Lampu-lampu darurat biasanya menggunakan lampu LED atau lampu neon untuk efisiensi energi dan daya tahan yang lebih baik.
- Automatic Switching Circuit (Rangkaian Pemutus Otomatis): Terdapat juga rangkaian pemutus otomatis yang mendeteksi pemadaman listrik. Ketika pemadaman terdeteksi, rangkaian ini akan mengaktifkan inverter circuit untuk menghidupkan lampu darurat dan memutuskan sambungan dengan sumber daya listrik utama (misalnya, listrik PLN). Ini memastikan bahwa lampu darurat tidak terpengaruh oleh pemadaman listrik dan tetap menyala.
- Safety Features (Fitur Keselamatan): Beberapa lampu darurat dilengkapi dengan fitur keselamatan tambahan, seperti pelindung kelebihan muatan (overcharge protection) dan pelindung kelebihan arus (overcurrent protection) untuk memastikan baterai tidak rusak dan sistem lampu darurat aman digunakan.
Dengan kombinasi dari rangkaian-rangkaian ini, lampu darurat dapat bekerja secara otomatis dan memberikan pencahayaan tambahan saat terjadi pemadaman listrik atau dalam keadaan darurat lainnya.
Tips Sukses dalam Membuat Skema Lampu Emergency
Berikut adalah beberapa tips yang dapat membantu Anda dalam membuat skema lampu emergency yang sukses:
- Pilih Produk Berkualitas: Pastikan untuk memilih lampu-lampu emergency yang berkualitas tinggi dan sesuai dengan standar keselamatan yang berlaku.
- Perhatikan Peraturan: Pastikan untuk mematuhi semua peraturan dan standar keselamatan yang berlaku dalam pemasangan dan pemeliharaan lampu emergency.
- Lakukan Pemeliharaan Rutin: Lakukan pemeliharaan rutin secara teratur untuk memastikan bahwa semua komponen dalam lampu emergency berfungsi dengan baik.
- Penggunaan Simulasi Darurat: Lakukan simulasi darurat secara berkala untuk memastikan bahwa sistem pencahayaan darurat berfungsi dengan baik dan penghuni bangunan dapat menggunakannya dengan efektif.
- Perbarui Skema Secara Berkala: Tetap perbarui lampu emergency sesuai dengan perubahan dalam bangunan atau kebutuhan pencahayaan darurat.
Kesimpulan
Skema lampu emergency adalah bagian penting dari sistem keselamatan dalam sebuah bangunan. Mereka memberikan penerangan tambahan saat terjadi pemadaman listrik mendadak, memfasilitasi evakuasi dan tindakan pertolongan pertama, serta membantu mencegah terjadinya kepanikan. Dengan memahami pengertian, fungsi, jenis-jenis, cara membuat, cara kerja, dan tips sukses terkait dengan skema lampu emergency, kita dapat memastikan bahwa bangunan tersebut dilengkapi dengan sistem pencahayaan darurat yang efektif dan handal.


