Skip to content
Elektronike.id
  • Menu
  • Elektronik
  • Teknologi
  • Kelistrikan

Elektronik

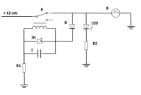
Rangkaian Dimmer Sederhana: Pengertian, Fungsi & Cara Kerja

rangkaian dimmer sederhana

Cahaya bukan hanya sekadar sumber penerangan; ia adalah pemandangan yang memengaruhi suasana ruangan … Baca disini

Categories Elektronik
Newer posts
← Previous Page1 … Page103 Page104

Recent Post

  • Rangkaian Counter Up, Pengertian, Jenis-…
  • Rangkaian TV Tabung, Berikut Komponen, P…
  • Jenis-jenis Rangkaian Timer Delay, Berik…
  • Pemasangan Rangkaian Stabilizer Aki Mobi…
  • Fungsi Rangkaian Solar Cell Charger, Car…
  • Rangkaian Sensor Ultrasonik,Berikut Bagi…
  • Rangkaian SCR Sebagai Saklar, Jenis-jeni…
  • Cara Kerja Transistor Sebagai Saklar, Be…
  • Skema Transistor Final Toshiba, Berikut …
  • Skema Paralel Transistor Final, Berikut …
About | Contact Us | Disclaimer | Privacy Policy
Copyright © 2025 Elektronike.id