Skip to content
Elektronike.id
  • Menu
  • Elektronik
  • Teknologi
  • Kelistrikan

Teknologi

Rangkaian Sensor Cahaya LDR: Prinsip Kerja, Komponen & Fungsinya

rangkaian sensor cahaya ldr

Dalam dunia yang semakin terkoneksi dan canggih secara teknologi, kita seringkali tidak menyadari … Baca disini

Categories Elektronik, Teknologi

Rangkaian Robot Line Follower: Komponen, Cara Kerja & Pembuatan

rangkaian robot line follower

Teknologi terus mengalami perkembangan pesat yang mengubah cara kita berinteraksi dengan dunia di … Baca disini

Categories Teknologi

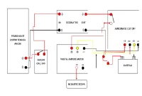
Mengenal Rangkaian Relay Lampu Mobil & Fungsinya

rangkaian relay lampu mobil

Apakah Anda pernah bertanya-tanya bagaimana lampu-lampu mobil dapat menyala dengan cemerlang setiap kali … Baca disini

Categories Elektronik, Teknologi

Pengaruh Charger Laptop Ampere Lebih Kecil

charger laptop ampere lebih kecil

Pernahkah Anda memperhatikan bahwa charger laptop baru Anda memiliki ampere yang lebih kecil … Baca disini

Categories Elektronik, Teknologi

Transistor HFE Tinggi, Ini Dia Penjelasan Lengkapnya!

transistor hfe tinggi

Dalam dunia teknologi elektronika, transistors telah menjadi pilar utama yang menggerakkan berbagai perangkat, … Baca disini

Categories Elektronik, Teknologi

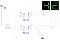
Rangkaian Counter Up, Pengertian, Jenis-jenis, Sistem Kerja & Aplikasi

rangkaian counter up

Dalam dunia teknologi modern, kita sering kali terpesona oleh kemampuan perangkat elektronik untuk … Baca disini

Categories Elektronik, Teknologi
Older posts
Newer posts
← Previous Page1 Page2 Page3 … Page77 Next →

Recent Post

  • Rangkaian Lampu TL 36 Watt: Pengertian, …
  • Rangkaian Lampu Kepala Pengendali Negati…
  • Penyebab Lampu LED Berkedip, Wajib Tau C…
  • Jenis Lampu Lapangan Tenis, Ketahui Pene…
  • Lampu Indikator Mobil Brio Menyala, Keta…
  • Lampu Indikator Mobil Avanza, Simak Peng…
  • Lampu Explosion Proof Philips: Jenis, Ca…
  • Jenis Fitting Lampu Plafon, Pahami Ukura…
  • Jalur Lampu Satria FU, Pengertian, Fungs…
  • Pembuatan Skema Lampu Sorot, Ketahui Kom…
About | Contact Us | Disclaimer | Privacy Policy
Copyright © 2026 Elektronike.id