Dalam era digital ini, koneksi nirkabel telah menjadi bagian tak terpisahkan dari kehidupan sehari-hari kita. Tak terkecuali dalam pengelolaan perangkat elektronik di rumah atau kantor. Salah satu inovasi yang menarik perhatian adalah skema remote on-off, sebuah solusi praktis yang memungkinkan pengguna untuk mengontrol perangkat elektronik dari jarak jauh. Skema remote on-off menghadirkan kenyamanan yang tak terbantahkan. Anda dapat mengontrol perangkat seperti lampu, AC, atau bahkan alat-alat dapur dengan mudah melalui remote atau bahkan melalui aplikasi di ponsel pintar Anda. Selain itu, skema ini juga membantu menghemat energi dengan mematikan perangkat saat tidak digunakan, memberikan kontribusi positif terhadap lingkungan dan tagihan listrik Anda.Namun, bagaimana skema ini bekerja? Mengapa menjadi pilihan yang semakin populer bagi banyak rumah dan bisnis? Apakah ada kelemahan yang perlu diperhatikan? Untuk menjawab semua pertanyaan tersebut dan mengeksplorasi lebih lanjut tentang skema remote on off, mari kita simak pembahasan lebih lanjut dalam artikel ini. Elektronike.id akan membahas cara kerja, manfaat, dan juga potensi risiko yang perlu Anda pertimbangkan sebelum mengimplementasikannya. Jadilah bagian dari revolusi koneksi nirkabel ini dan raih kenyamanan serta efisiensi dalam mengelola perangkat elektronik Anda. Tunggu apa lagi? Mari kita selami dunia skema remote on-off untuk mengoptimalkan pengalaman Anda dalam mengelola perangkat elektronik di rumah atau kantor.
Pengertian Skema Remote On Off
Skema remote on off adalah sebuah sistem elektronik yang memungkinkan pengguna untuk mengendalikan perangkat listrik dari jarak jauh menggunakan sebuah remote control. Dengan teknologi ini, pengguna dapat dengan mudah menghidupkan atau mematikan perangkat listrik tanpa harus secara langsung menyentuh sakelar atau tombol pada perangkat tersebut. Konsep dasar dari skema ini adalah memanfaatkan sinyal yang dikirimkan oleh remote control untuk mengontrol perangkat listrik yang terhubung dalam jaringan yang sama. Sinyal ini dapat berupa sinyal inframerah atau sinyal radio, tergantung pada jenis remote control yang digunakan. Skema remote on off sering digunakan dalam berbagai aplikasi, mulai dari mengontrol lampu di rumah, alat-alat elektronik di kantor, hingga perangkat-perangkat industri yang membutuhkan pengendalian jarak jauh. Dengan adanya skema remote on off, pengguna dapat memperoleh kenyamanan dan efisiensi dalam mengelola penggunaan perangkat listrik dalam kehidupan sehari-hari.
Komponen pada Remote
Remote control umumnya memiliki beberapa komponen utama yang memungkinkannya berfungsi dengan baik. Berikut adalah beberapa komponen yang biasanya ada dalam remote control:
- Tombol atau Papan Ketik: Ini adalah bagian yang paling terlihat dari remote control. Tombol-tombol ini memungkinkan pengguna untuk mengontrol perangkat yang ingin mereka kendalikan. Biasanya, tombol-tombol ini disusun dalam susunan yang teratur untuk memudahkan pengguna dalam menavigasi dan menggunakan perangkat.
- Pengirim Sinyal: Remote control menggunakan pengirim sinyal untuk mengirim perintah ke perangkat yang dituju. Ini biasanya berupa IR (infrared) atau RF (radio frequency) transmitter, tergantung pada jenis remote dan perangkat yang dikendalikannya.
- Kontrol Mikroprosesor: Remote control modern biasanya dilengkapi dengan kontrol mikroprosesor, yang memungkinkan untuk fungsi-fungsi yang lebih canggih, seperti menyimpan konfigurasi pengguna, fungsi pemrograman, atau fitur otomatisasi lainnya.
- Baterai atau Daya: Sebagian besar remote control menggunakan baterai sebagai sumber daya. Beberapa remote control juga bisa diisi ulang melalui kabel USB atau sumber daya lainnya. Baterai ini menyediakan energi yang dibutuhkan untuk mengirim sinyal ke perangkat yang dituju.
- Komponen Elektronik Internal: Di dalam remote control terdapat berbagai komponen elektronik seperti resistor, transistor, kapasitor, dan IC (integrated circuit) yang membantu dalam mengatur sinyal dan fungsi-fungsi lainnya.
- Penampung: Remote control juga bisa memiliki bagian penampung sinyal yang berfungsi untuk menerima tanggapan dari perangkat yang dikendalikannya. Ini bisa berupa sensor IR atau penerima RF, tergantung pada jenis remote dan perangkat yang dikendalikan.
- Kasing atau Casing: Ini adalah bagian luar dari remote control yang melindungi komponen internalnya dan memberikan pengguna kenyamanan saat digunakan.
Itulah beberapa komponen umum yang biasanya ada dalam remote control. Perangkat ini telah menjadi bagian integral dari banyak perangkat elektronik modern dan telah berkembang menjadi lebih canggih seiring waktu.
Cara Kerja Remote
Cara kerja remote control tergantung pada jenisnya, tetapi secara umum, ada beberapa langkah yang terjadi saat menggunakan remote control untuk mengendalikan perangkat elektronik:
- Penekanan Tombol: Pengguna menekan tombol pada remote control yang sesuai dengan fungsi yang ingin mereka lakukan, misalnya, mengubah saluran TV atau menyalakan lampu.
- Pengiriman Sinyal: Setelah tombol ditekan, remote control mengirimkan sinyal ke perangkat yang dituju. Cara pengiriman sinyal ini bisa berbeda tergantung pada jenis remote controlnya. Misalnya, remote control menggunakan sinyal inframerah (IR) atau radio frequency (RF) untuk mentransmisikan perintah ke perangkat.
- Penerimaan Sinyal: Perangkat yang dikendalikan menerima sinyal dari remote control. Jika menggunakan IR, perangkat memiliki sensor IR yang mendeteksi sinyal yang dikirimkan oleh remote control. Jika menggunakan RF, perangkat memiliki penerima RF yang mendengarkan sinyal yang dikirimkan.
- Dekripsi Sinyal: Setelah menerima sinyal, perangkat yang dikendalikan akan mendekripsi sinyal tersebut untuk memahami perintah yang dikirimkan oleh remote control.
- Pelaksanaan Perintah: Setelah dekripsi, perangkat akan melakukan tindakan yang sesuai dengan perintah yang diberikan oleh remote control. Misalnya, jika perintahnya adalah untuk menyalakan TV, perangkat TV akan mengaktifkan daya.
- Umpan Balik (Opsional): Beberapa perangkat bisa memberikan umpan balik ke remote control setelah menerima perintah, seperti menyalakan lampu indikator atau menampilkan informasi di layar. Ini membantu pengguna memahami apakah perintah telah diterima dan dieksekusi dengan benar.
Itulah cara umum kerja remote control. Namun, teknologi remote control dapat bervariasi tergantung pada jenis perangkat yang dikendalikan dan jenis teknologi pengiriman sinyal yang digunakan oleh remote control tersebut.
Fungsi Remote
Remote control memiliki berbagai fungsi dalam kehidupan sehari-hari, antara lain:
- Kemudahan Penggunaan: Remote control memudahkan pengguna untuk mengendalikan perangkat dari jarak jauh tanpa harus berpindah tempat.
- Penghematan Energi: Dengan adanya remote control, pengguna dapat dengan mudah mematikan perangkat listrik saat tidak digunakan, sehingga dapat menghemat energi.
- Kenyamanan: Remote control memberikan kenyamanan bagi pengguna dengan memungkinkan mereka untuk mengontrol perangkat dari posisi yang nyaman, misalnya dari sofa atau tempat tidur.
- Pengurangan Risiko Kecelakaan: Dengan mengontrol perangkat dari jarak jauh, pengguna dapat mengurangi risiko kecelakaan terkait dengan menyentuh sakelar atau tombol perangkat secara langsung.
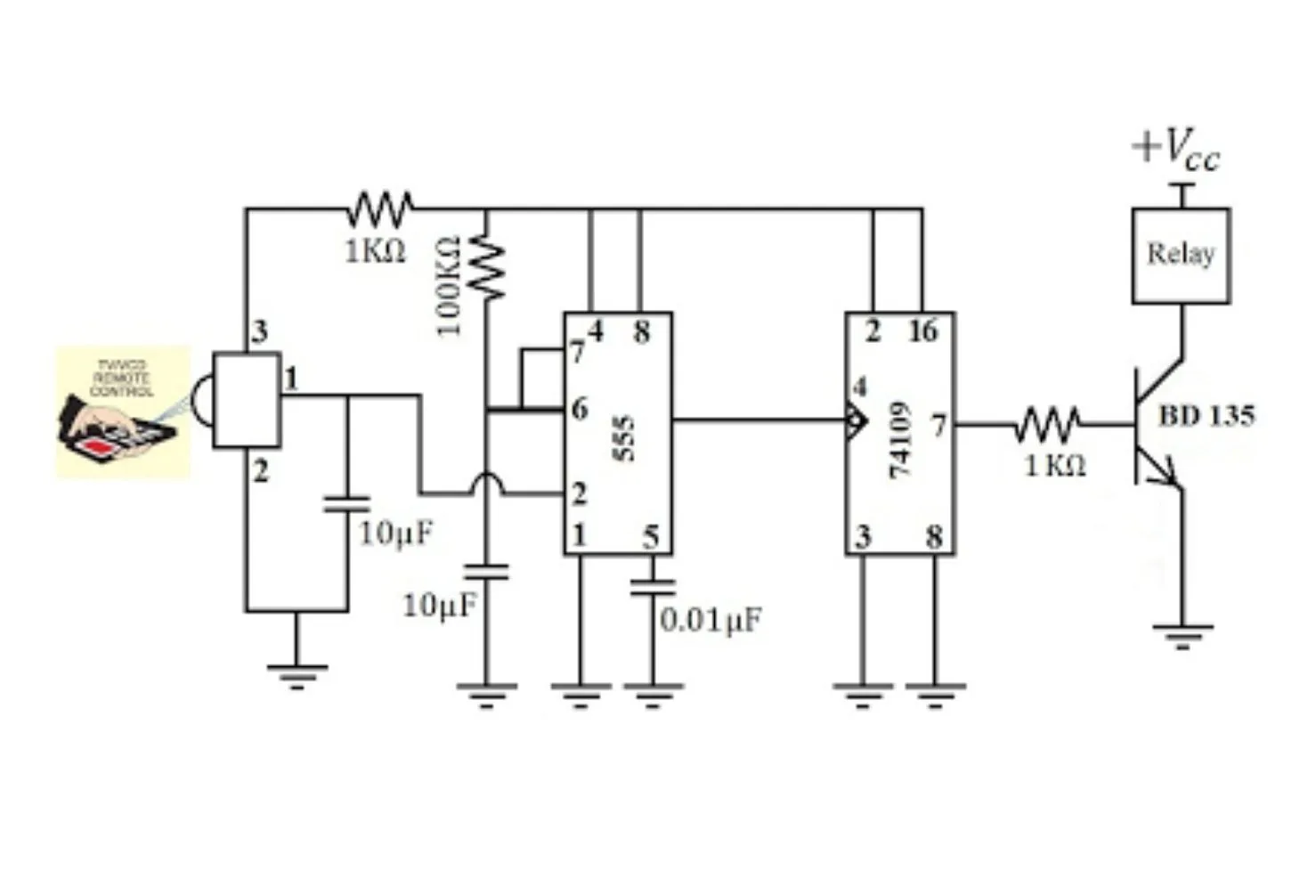
Cara Membuat Skema Remote On Off
Membuat skema remote on off tidaklah terlalu rumit, namun membutuhkan pemahaman dasar tentang elektronika. Berikut adalah langkah-langkah umum untuk membuat skema remote on off:
- Pemilihan Komponen: Siapkan semua komponen yang dibutuhkan, seperti mikrokontroler, inframerah atau modul radio, relay, dan komponen pendukung lainnya.
- Rangkaian Dasar: Susun rangkaian dasar sesuai dengan skema yang telah direncanakan. Pastikan semua komponen terhubung dengan benar dan sesuai dengan spesifikasi masing-masing.
- Program Mikrokontroler: Program mikrokontroler untuk membaca sinyal dari remote control dan mengendalikan relay sesuai dengan perintah yang diterima.
- Uji Coba: Lakukan uji coba untuk memastikan bahwa skema remote on off berfungsi dengan baik. Perbaiki jika ditemukan masalah atau kesalahan dalam rangkaian atau program.
Tips Mengoptimalkan Kinerja Skema Remote On Off
Agar skema remote on off dapat bekerja dengan optimal, berikut adalah beberapa tips yang dapat dilakukan:
- Pemilihan Komponen Berkualitas: Gunakan komponen elektronik yang berkualitas baik untuk memastikan stabilitas dan keandalan sistem.
- Pemilihan Frekuensi: Pilih frekuensi operasi yang tidak terganggu oleh interferensi dari perangkat lain di sekitarnya.
- Perawatan Rutin: Lakukan perawatan rutin pada remote control dan perangkat yang dikontrol untuk mencegah kerusakan atau gangguan yang dapat mengganggu kinerja sistem.
- Posisi Sensor: Pastikan sensor pada perangkat yang dikontrol terpasang pada tempat yang tidak terhalang dan dapat menerima sinyal dengan baik.
Kesimpulan
Skema remote on off merupakan solusi praktis untuk mengendalikan perangkat listrik dari jarak jauh. Dengan menggunakan remote control, pengguna dapat mengontrol perangkat dengan mudah dan nyaman tanpa harus secara langsung menyentuh sakelar atau tombol perangkat tersebut. Dengan pemilihan komponen yang tepat dan perawatan yang rutin, remote on off dapat bekerja dengan optimal dan memberikan manfaat yang besar dalam kehidupan sehari-hari.


