Dalam dunia teknologi pemanasan, ada inovasi menarik yang tengah menarik perhatian: rangkaian pemanas induksi. Teknologi ini telah merevolusi cara kita memanaskan benda dengan efisiensi dan kecepatan yang luar biasa. Namun, di balik gemerlapnya efisiensi ini, terdapat kompleksitas dan keunikan yang layak untuk dijelajahi lebih dalam. Pemanas induksi bekerja dengan prinsip elektromagnetik yang memanaskan benda-benda logam dengan cepat tanpa perlu bersentuhan langsung. Sebuah kumparan induksi menghasilkan medan elektromagnetik yang menyebabkan atom-atom dalam logam bergerak dengan cepat, menghasilkan panas secara instan. Kecepatan dan efisiensi proses ini membuatnya menjadi pilihan utama dalam berbagai aplikasi industri, mulai dari memasak hingga manufaktur. Namun, seberapa dalam pengetahuan kita tentang teknologi ini? Bagaimana cara kerjanya secara tepat? Apa kelebihan dan kekurangannya dibandingkan dengan metode pemanasan konvensional lainnya? Mari kita selami lebih dalam tentang misteri dan potensi rangkaian pemanas induksi. Dalam serangkaian artikel ini, Elektronike.id akan menjelajahi dasar-dasar ilmiah, aplikasi praktis, serta dampaknya terhadap industri dan lingkungan. Bersiaplah untuk menggali pengetahuan baru yang menarik dan terus pantau untuk mendapatkan wawasan yang lebih dalam tentang teknologi yang semakin mendominasi dunia pemanasan modern. Jangan lewatkan kesempatan untuk memperluas wawasan Anda dan menjadi bagian dari revolusi pemanasan masa depan!
Apa itu Rangkaian Pemanas Induksi?
Rangkaian pemanas induksi merupakan sebuah sistem yang menggunakan prinsip induksi elektromagnetik untuk menghasilkan panas. Prinsip kerjanya didasarkan pada hukum Faraday yang menyatakan bahwa perubahan medan magnet dalam suatu kumparan kawat akan menginduksi arus listrik dalam kawat tersebut. Dalam konteks pemanas induksi, medan magnet yang berubah dihasilkan oleh rangkaian listrik yang dilewatkan melalui kumparan induksi, yang selanjutnya menghasilkan panas pada bahan yang ada di sekitarnya.
Komponen pada Rangkaian Pemanas Induksi
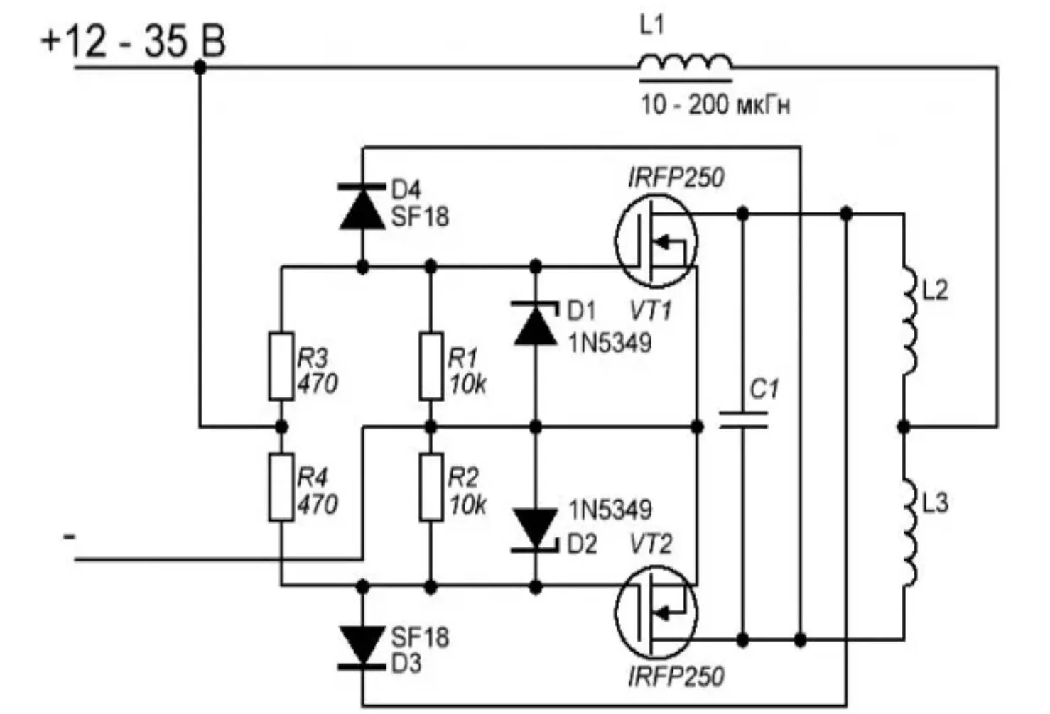
Rangkaian pemanas induksi terdiri dari beberapa komponen utama yang bekerja secara terpadu untuk menghasilkan panas. Beberapa komponen yang penting dalam rangkaian ini antara lain:
- Sumber Daya Listrik: Biasanya berupa sumber daya listrik AC yang digunakan untuk menyediakan energi untuk rangkaian.
- Kumparan Induksi: Merupakan kumparan kawat tembaga atau bahan konduktif lainnya yang membentuk inti dari pemanas induksi. Ketika arus listrik mengalir melalui kumparan ini, medan magnet yang dihasilkan akan memicu induksi arus listrik pada bahan yang ingin dipanaskan.
- Kapasitor: Digunakan untuk meningkatkan faktor daya rangkaian dan mengoptimalkan efisiensi pemanasan. Kapasitor membantu mengurangi reaktif daya yang dibutuhkan oleh sistem.
- Pengatur Frekuensi: Komponen ini memungkinkan pengaturan frekuensi operasi pemanas induksi. Frekuensi yang tepat dapat dipilih tergantung pada jenis material yang ingin dipanaskan dan aplikasi spesifik.
- Pengatur Daya: Digunakan untuk mengontrol tingkat daya yang disalurkan ke kumparan induksi, sehingga dapat disesuaikan dengan kebutuhan pemanasan yang diinginkan.
Cara Merancang Rangkaian Pemanas Induksi dengan Mudah
Merancang rangkaian pemanas induksi bisa menjadi tugas yang menantang, tetapi dengan pemahaman yang baik tentang prinsip-prinsip dasar dan komponen-komponen yang terlibat, proses ini dapat dilakukan dengan relatif mudah. Berikut adalah langkah-langkah umum dalam merancang rangkaian pemanas induksi:
- Pemilihan Komponen: Tentukan komponen-komponen yang akan digunakan dalam rangkaian, seperti kumparan induksi, kapasitor, pengatur frekuensi, dan pengatur daya. Pastikan kompatibilitas antara komponen-komponen tersebut.
- Perhitungan Paramater: Lakukan perhitungan untuk menentukan nilai-nilai parameter seperti ukuran kumparan induksi, nilai kapasitor, frekuensi operasi, dan tingkat daya yang diperlukan. Hal ini dapat dilakukan berdasarkan karakteristik material yang akan dipanaskan dan target suhu pemanasan.
- Desain Rangkaian: Susun rangkaian sesuai dengan spesifikasi yang telah ditetapkan, termasuk pengaturan koneksi antar komponen dan pengaturan kontrol. Pastikan untuk memperhatikan keamanan rangkaian dan menghindari potensi overheating atau arus berlebih.
- Pengujian dan Pemeliharaan: Setelah merakit rangkaian, lakukan pengujian untuk memastikan bahwa semua komponen berfungsi dengan baik dan sistem dapat menghasilkan panas sesuai yang diinginkan. Lakukan pemeliharaan secara berkala untuk memastikan kinerja yang optimal.
Alat & Bahan untuk Merancang Rangkaian Pemanas Induksi
Merancang rangkaian pemanas induksi memerlukan pemahaman mendalam tentang prinsip kerja pemanas induksi dan pengetahuan tentang komponen elektronik yang diperlukan. Berikut adalah beberapa alat dan bahan yang umumnya digunakan dalam merancang rangkaian pemanas induksi:
Alat:
- Oscilloscope: Digunakan untuk mengukur sinyal frekuensi tinggi yang digunakan dalam pemanas induksi.
- Multimeter: Untuk mengukur tegangan, arus, dan resistansi di berbagai titik dalam rangkaian.
- Function Generator: Untuk menghasilkan sinyal frekuensi tinggi yang diperlukan untuk pemanas induksi.
- Soldering Iron dan Solder: Digunakan untuk merakit komponen-komponen rangkaian.
- Power Supply: Untuk memberikan daya ke rangkaian.
- Heat Sink: Untuk mendinginkan komponen-komponen yang mungkin panas, terutama transistor daya atau MOSFET.
- Komponen Pasif: Resistor, kapasitor, induktor, dll., sesuai dengan desain rangkaian yang dibuat.
- Breadboard atau PCB: Untuk merakit prototipe rangkaian.
Bahan:
- Transistor Daya atau MOSFET: Komponen utama untuk mengendalikan arus yang melewati kumparan induktor.
- Kumparan Induktor: Digunakan untuk membangkitkan medan elektromagnetik yang diperlukan untuk memanaskan benda kerja.
- Kapasitor: Digunakan untuk menyaring dan menstabilkan tegangan.
- Resistor: Untuk mengatur arus dan tegangan dalam rangkaian.
- Diode: Digunakan untuk melindungi komponen sensitif dari arus balik.
- Sensor Temperatur: Opsional, digunakan untuk mengukur suhu benda kerja atau bagian-bagian kritis dalam rangkaian.
Penting untuk dicatat bahwa merancang pemanas induksi memerlukan pengetahuan yang cukup tentang elektronika dan prinsip kerja pemanas induksi. Selalu pastikan untuk mematuhi standar keselamatan elektronika dan memperhatikan panas yang dihasilkan oleh komponen-komponen saat merancang dan menggunakan rangkaian pemanas induksi.
Cara Kerja Pemanas Induksi
Pemanas induksi adalah metode pemanasan non-kontak yang menggunakan prinsip induksi elektromagnetik untuk menghasilkan panas dalam sebuah benda logam. Berikut adalah langkah-langkah umum tentang bagaimana pemanas induksi bekerja:
- Sumber Listrik: Sumber listrik menyediakan daya listrik ke rangkaian pemanas induksi. Biasanya ini adalah tegangan listrik AC (arus bolak-balik) dengan frekuensi tinggi, sering kali dalam rentang kHz hingga MHz. Tegangan AC ini diberikan kepada kumparan induktor dalam rangkaian.
- Induktor: Kumparan induktor adalah bagian utama dari pemanas induksi. Induktor terbuat dari kawat yang dililitkan dalam jumlah yang besar untuk membentuk kumparan. Ketika arus listrik AC mengalir melalui kumparan induktor, ia menciptakan medan magnetik di sekitarnya.
- Prinsip Induksi: Ketika benda logam yang konduktif ditempatkan dalam medan magnetik yang dihasilkan oleh kumparan induktor, prinsip induksi Faraday menyebabkan arus listrik yang disebut arus Eddy mengalir di dalam benda logam tersebut. Arus ini menghasilkan panas karena resistensi benda logam, sesuai dengan hukum Joule (P = I^2 * R).
- Pemanasan Benda Kerja: Arus Eddy yang dihasilkan oleh induksi elektromagnetik menyebabkan benda logam memanas. Semakin tinggi resistivitas benda logam, semakin besar panas yang dihasilkan. Pemanasan ini terjadi secara cepat dan efisien, karena energi hanya diubah menjadi panas di dalam benda logam itu sendiri, bukan di sekitarnya.
- Kontrol dan Pengaturan: Dalam pemanas induksi yang lebih canggih, kontroler elektronik digunakan untuk mengatur berbagai parameter seperti frekuensi, amplitudo, dan durasi arus yang diberikan ke kumparan induktor. Hal ini memungkinkan pemanasan yang lebih presisi dan efisien, serta melindungi benda kerja dari overheating.
- Penggunaan: Pemanas induksi digunakan dalam berbagai aplikasi, termasuk industri manufaktur (seperti pemanasan logam untuk pengelasan, pemanasan lembaran logam untuk pemaduan, dll.), aplikasi perbaikan (seperti pemanasan baut yang terlalu sulit untuk dilepaskan), dan dalam peralatan rumah tangga (seperti kompor induksi untuk memasak).
Dengan prinsip ini, pemanas induksi menjadi pilihan yang populer karena efisiensinya dalam menghasilkan panas yang cepat, kontrol yang presisi, dan keselamatan yang tinggi karena tidak ada kontak langsung antara sumber panas dan benda kerja.
Beberapa Contoh Alat Pemanas Industri Beserta Kegunaannya
- Pemanas Induksi untuk Pengelasan: Digunakan dalam proses pengelasan logam untuk memanaskan logam secara cepat dan presisi, menghasilkan sambungan yang kuat dan berkualitas tinggi.
- Pemanas Induksi untuk Peleburan Logam: Digunakan dalam industri metalurgi untuk melelehkan logam dengan efisiensi tinggi dan kontrol suhu yang baik, menghasilkan logam cair untuk proses pengecoran.
- Pemanas Induksi untuk Pengerolan: Diterapkan dalam proses pembentukan logam untuk memanaskan logam hingga suhu yang sesuai untuk pengerolan, membentuk logam menjadi bentuk yang diinginkan dengan presisi tinggi.
- Pemanas Induksi untuk Pengolahan Plastik: Digunakan dalam industri pengolahan plastik untuk memanaskan plastik sebelum proses pembentukan, meningkatkan fleksibilitas dan memudahkan proses pembentukan.
Kesimpulan
Rangkaian pemanas induksi adalah solusi pemanasan yang efisien dan presisi dalam berbagai aplikasi industri. Dengan memahami prinsip kerja dan komponen-komponen yang terlibat, Anda dapat merancang dan membuat rangkaian pemanas induksi dengan mudah. Penting untuk memilih komponen yang tepat dan melakukan pengujian yang cermat untuk memastikan kinerja yang optimal. Dengan pemanas induksi, Anda dapat meningkatkan efisiensi proses produksi dan menghasilkan produk berkualitas tinggi.


