Cahaya bukan hanya sekadar sumber penerangan; ia adalah pemandangan yang memengaruhi suasana ruangan dan emosi kita. Di balik kemegahannya, ada teknologi yang memungkinkannya untuk beradaptasi dengan kebutuhan dan preferensi kita. Salah satu perangkat yang memberi kita kendali penuh atas intensitas cahaya adalah dimmer. Tetapi, bagaimana sebuah alat sederhana ini mampu mengubah cahaya menjadi suasana yang berbeda? Rangkaian dimmer sederhana adalah kunci di balik kontrol kita atas cahaya. Ini adalah piranti elektronik yang memungkinkan kita untuk menyesuaikan tingkat kecerahan cahaya dengan hanya memutar sebuah knob atau menggeser tuas kecil. Namun, meskipun sederhana secara tampilan, di dalamnya terdapat kompleksitas yang menarik. Dalam pembahasan ini, Elektronike.id akan mengupas secara mendalam bagaimana rangkaian dimmer sederhana bekerja. Dari prinsip dasarnya hingga komponen-komponen yang membentuknya, kita akan menelusuri jejak teknologi yang memungkinkan kita merasakan keintiman cahaya di rumah atau tempat kerja kita. Mari kita temukan bagaimana sebuah alat sekecil ini mampu mengubah atmosfer ruangan kita dan memberi kita kendali atas cahaya, memungkinkan kita untuk menyesuaikannya sesuai dengan suasana hati atau kebutuhan kita. Saya mengundang Anda untuk menelusuri lebih dalam tentang misteri dan keajaiban di balik rangkaian dimmer sederhana ini. Bersiaplah untuk terpesona oleh penjelasan yang akan mengubah cara Anda melihat cahaya.
Pengertian Dimmer Sederhana
Dimmer sederhana adalah sebuah alat elektronik yang digunakan untuk mengatur intensitas cahaya lampu atau kecepatan motor secara manual. Dimmer sederhana sering kali digunakan dalam berbagai aplikasi, baik di rumah, kantor, maupun tempat-tempat lainnya.
Pada dasarnya, dimmer sederhana berfungsi untuk mengatur besar kecilnya tegangan yang masuk ke perangkat yang terhubung dengannya. Dengan mengatur tegangan, dimmer sederhana dapat mengatur kecerahan lampu atau kecepatan motor sesuai dengan kebutuhan pengguna.
Fungsi Dimmer Sederhana
Dimmer adalah perangkat yang digunakan untuk mengatur intensitas cahaya pada lampu atau perangkat listrik lainnya. Fungsi utamanya adalah untuk mengatur tingkat kecerahan cahaya yang dipancarkan oleh lampu dengan cara mengontrol jumlah listrik yang diberikan ke lampu tersebut. Ini memungkinkan pengguna untuk menyesuaikan kecerahan cahaya sesuai dengan preferensi atau kebutuhan mereka.
Di sini, saya akan menjelaskan fungsi dasar dimmer sederhana:
- Mengatur Kecerahan Lampu: Dimmer memungkinkan Anda untuk mengatur kecerahan lampu dari tingkat paling terang hingga paling redup. Ini berguna dalam situasi di mana Anda ingin menciptakan suasana yang berbeda-beda, seperti suasana yang lebih hangat dan nyaman atau suasana yang lebih terang dan energik.
- Menghemat Energi: Dengan menggunakan dimmer untuk mengurangi kecerahan lampu saat dibutuhkan, Anda dapat menghemat energi dan memperpanjang umur lampu. Ini karena semakin rendah tingkat kecerahan yang Anda atur, semakin sedikit daya listrik yang digunakan oleh lampu.
- Pengendalian Suasana: Dimmer memungkinkan Anda untuk mengendalikan suasana ruangan dengan lebih baik. Misalnya, Anda dapat mengatur cahaya lebih redup untuk menciptakan suasana yang lebih romantis atau lebih hangat saat sedang bersantai, atau Anda dapat meningkatkan kecerahan untuk aktivitas yang memerlukan fokus lebih tinggi, seperti membaca atau bekerja.
- Peningkatan Umur Lampu: Mengurangi tingkat kecerahan lampu dengan dimmer dapat membantu memperpanjang umur lampu karena mengurangi tekanan pada komponen lampu, seperti filament pada lampu pijar atau elektronik pada lampu LED.
- Mengurangi Silau: Dimmer juga dapat membantu mengurangi silau yang disebabkan oleh cahaya yang terlalu terang, terutama di lingkungan dalam ruangan di mana cahaya langsung atau cahaya yang sangat terang bisa mengganggu kenyamanan pengguna.
Fungsi-fungsi ini membuat dimmer menjadi perangkat yang sangat berguna dalam mengatur pencahayaan di berbagai lingkungan dan situasi.
Jenis-Jenis Dimmer Sederhana
Ada beberapa jenis dimmer sederhana yang umum digunakan, terutama untuk lampu-lampu rumah tangga dan aplikasi listrik lainnya. Berikut adalah beberapa di antaranya:
- Dimmer Resistif: Ini adalah jenis dimmer yang paling sederhana dan umum. Dimmer resistif menggunakan resistor untuk mengurangi jumlah arus yang diberikan ke lampu, sehingga mengurangi kecerahan cahaya. Namun, penggunaan dimmer resistif seringkali tidak disarankan untuk lampu LED atau lampu hemat energi karena dapat menyebabkan masalah kinerja dan umur lampu yang lebih pendek.
- Dimmer Kapasitif: Dimmer kapasitif menggunakan kapasitor untuk mengatur kecerahan lampu. Mereka biasanya lebih mahal daripada dimmer resistif tetapi seringkali lebih cocok untuk lampu LED atau lampu hemat energi karena mereka tidak menyebabkan masalah flickering (berkedip) yang sering terjadi pada dimmer resistif.
- Dimmer Elektronik: Dimmer elektronik menggunakan transistor atau triac untuk mengatur kecerahan lampu dengan lebih efisien daripada dimmer resistif atau kapasitif. Mereka seringkali lebih mahal tetapi memberikan kontrol yang lebih presisi dan juga cocok untuk lampu LED atau lampu hemat energi.
- Dimmer Pemutaran (Rotary Dimmer): Ini adalah jenis dimmer yang paling umum dan mudah digunakan. Mereka biasanya memiliki knob putar yang memungkinkan pengguna untuk mengatur kecerahan cahaya dengan memutar knob tersebut.
- Dimmer Sentuh (Touch Dimmer): Dimmer sentuh memungkinkan pengguna untuk mengatur kecerahan lampu dengan menyentuh atau mengusap permukaan dimmer. Mereka seringkali memiliki desain yang lebih modern dan dapat diintegrasikan dengan sistem rumah pintar.
- Dimmer Remote: Dimmer remote memungkinkan pengguna untuk mengatur kecerahan lampu dari jarak jauh dengan menggunakan remote control. Mereka seringkali digunakan dalam sistem rumah pintar untuk meningkatkan kenyamanan dan fleksibilitas.
Setiap jenis dimmer memiliki kelebihan dan kelemahan masing-masing, dan pemilihan yang tepat tergantung pada kebutuhan spesifik pengguna serta jenis lampu yang akan digunakan.
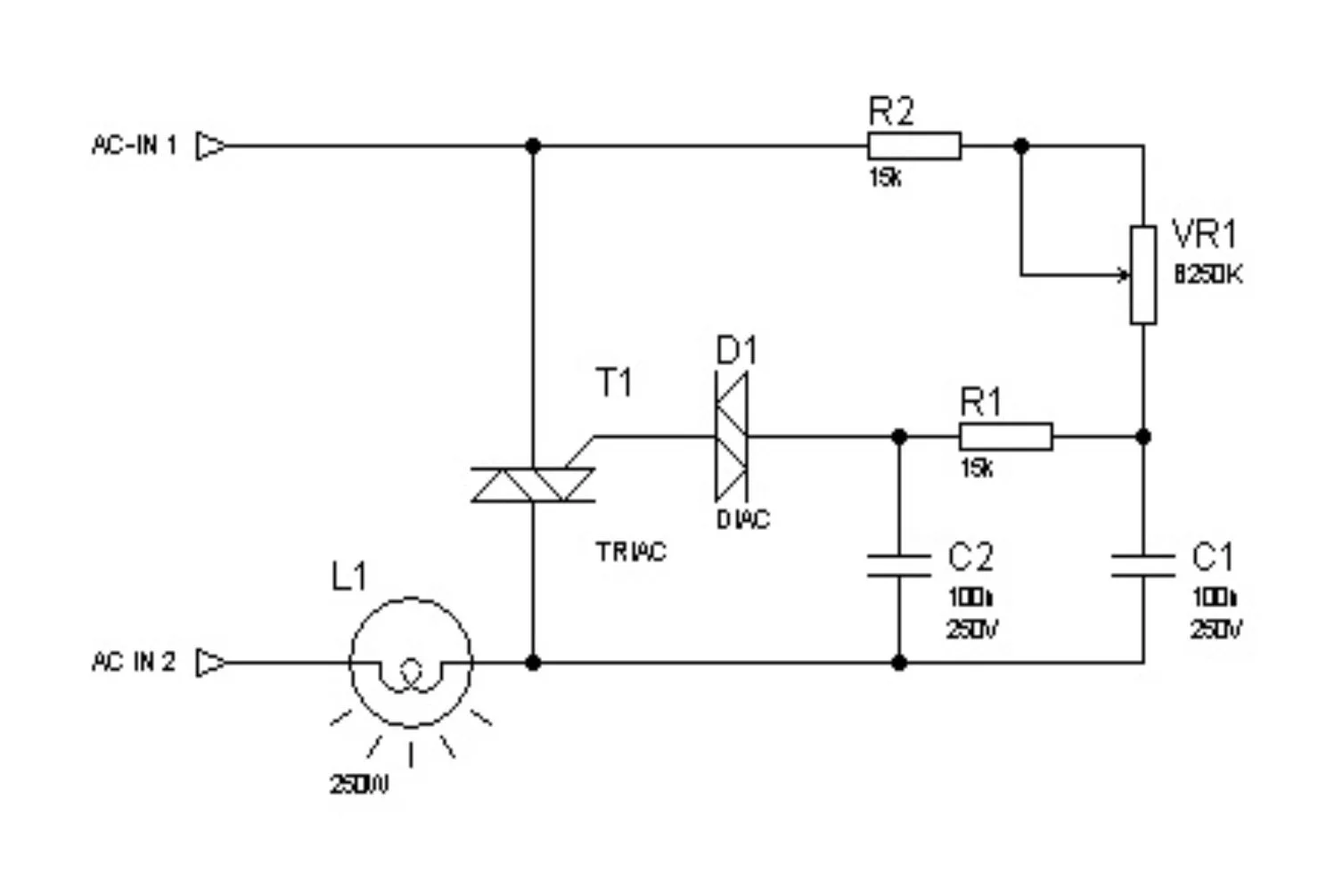
Komponen dalam Rangkaian Dimmer Sederhana
Rangkaian dimmer sederhana biasanya terdiri dari beberapa komponen dasar yang memungkinkan pengguna untuk mengatur kecerahan lampu. Berikut adalah beberapa komponen yang umumnya digunakan dalam rangkaian dimmer sederhana:
- Potensiometer (Resistor Variabel): Potensiometer adalah komponen yang dapat diatur untuk mengubah resistansi dalam rangkaian. Dalam dimmer sederhana, potensiometer digunakan untuk mengatur kecerahan lampu dengan mengubah resistansi dalam sirkuit.
- Triac atau Transistor: Triac atau transistor digunakan sebagai saklar kontrol untuk mengatur aliran arus listrik ke lampu. Mereka memungkinkan pengaturan kecerahan dengan mengatur durasi aliran listrik dalam setiap siklus gelombang AC (arus bolak-balik).
- Diode: Diode digunakan untuk memungkinkan arus listrik hanya mengalir ke satu arah tertentu dalam rangkaian. Dalam dimmer, diode sering digunakan untuk memperbaiki polaritas arus listrik dan melindungi komponen lain dalam sirkuit.
- Kapasitor: Kapasitor dapat digunakan dalam rangkaian dimmer untuk memperbaiki faktor daya (power factor) dan mengurangi kebisingan yang dihasilkan oleh dimmer.
- Resistor: Resistor digunakan dalam rangkaian dimmer untuk mengatur arus yang mengalir dalam sirkuit dan mengendalikan kecerahan lampu.
- Induktor (opsional): Induktor dapat digunakan dalam rangkaian dimmer untuk mengurangi perubahan arus yang tajam dan menghaluskan keluaran dimmer.
- Fuse atau Pemutus Sekering (opsional): Fuse atau pemutus sekering dapat digunakan untuk melindungi sirkuit dimmer dari arus berlebih atau korsleting.
- Papan Sirkuit atau PCB: Semua komponen tersebut biasanya terpasang pada papan sirkuit atau PCB untuk membentuk rangkaian dimmer yang lengkap.
Rangkaian dimmer sederhana dapat disusun dengan berbagai cara tergantung pada jenis dimmer yang dibuat, seperti dimmer resistif, dimmer kapasitif, atau dimmer elektronik. Kombinasi komponen-komponen di atas digunakan untuk menciptakan pengatur kecerahan lampu yang efektif dan dapat diandalkan.
Cara Kerja Rangkaian Dimmer Sederhana
Rangkaian dimmer sederhana bekerja dengan mengatur aliran arus listrik yang masuk ke lampu, sehingga mengendalikan kecerahan cahaya yang dipancarkannya. Di bawah ini adalah cara kerja umum dari rangkaian dimmer sederhana:
- Penyesuaian Kecerahan: Pengguna mengatur kecerahan lampu dengan menggunakan potensiometer atau sakelar pada dimmer. Potensiometer biasanya digunakan untuk dimmer yang bisa diatur secara kontinu, sementara sakelar bisa digunakan untuk dimmer dengan beberapa pengaturan tingkat kecerahan tetap.
- Pengendalian Aliran Arus: Ketika pengguna mengatur potensiometer atau sakelar, rangkaian dimmer memodifikasi aliran arus listrik yang masuk ke lampu. Ini biasanya dilakukan dengan menggunakan komponen seperti triac atau transistor yang berfungsi sebagai saklar kontrol.
- Pemotongan Gelombang AC: Dalam rangkaian dimmer, gelombang AC (arus bolak-balik) dari sumber listrik dibagi menjadi bagian-bagian yang lebih kecil dengan menggunakan saklar kontrol. Dengan memotong atau mengatur durasi aliran arus listrik pada setiap siklus gelombang AC, kecerahan lampu dapat disesuaikan.
- Pemisahan Fase: Pada dimmer untuk sumber listrik AC, seperti lampu yang tersambung ke stop kontak rumah tangga, dimmer biasanya memisahkan fase gelombang AC. Ini dilakukan untuk mengontrol bagian gelombang tertentu yang digunakan untuk memberi daya pada lampu.
- Modulasi Lebar Pulsa (PWM): Beberapa dimmer sederhana menggunakan metode modulasi lebar pulsa (PWM) untuk mengendalikan kecerahan lampu. Dalam metode ini, durasi pulsa listrik yang diberikan ke lampu diatur, yang memungkinkan kecerahan cahaya untuk diatur sesuai dengan kebutuhan.
- Penggunaan Komponen Pelengkap: Komponen seperti diode, kapasitor, dan resistor dapat digunakan untuk memperbaiki faktor daya, mengurangi kebisingan, dan melindungi sirkuit dimmer dari kerusakan yang disebabkan oleh arus berlebih atau korsleting.
- Pengendalian Lampu: Akibat dari pengaturan arus listrik ini, lampu akan menyala dengan kecerahan yang sesuai dengan pengaturan yang diberikan oleh pengguna.
Selama dimmer dioperasikan sesuai dengan spesifikasi yang diberikan oleh produsen dan dipasang dengan benar, rangkaian dimmer sederhana ini dapat memberikan kontrol yang andal dan efisien terhadap kecerahan lampu.
Tips Mengoptimalkan Penggunaan Rangkaian Dimmer Sederhana
- Gunakan Komponen Berkualitas: Pastikan untuk menggunakan komponen yang berkualitas baik dalam pembuatan atau perbaikan dimmer sederhana. Komponen yang baik akan meningkatkan kinerja dan keamanan dimmer secara keseluruhan.
- Perhatikan Kapasitas Beban: Pastikan untuk tidak melebihi kapasitas beban yang ditentukan oleh dimmer. Overload dapat menyebabkan kerusakan pada dimmer dan perangkat yang terhubung.
- Lakukan Pemeliharaan Berkala: Lakukan pemeriksaan dan pemeliharaan rutin pada dimmer sederhana untuk memastikan kinerjanya tetap optimal dan aman digunakan.
- Perhatikan Ventilasi: Pastikan dimmer terpasang di tempat yang memiliki ventilasi yang baik untuk mencegah penumpukan panas yang berlebihan.
- Ikuti Petunjuk Penggunaan: Selalu ikuti petunjuk penggunaan yang disediakan oleh produsen dimmer untuk mendapatkan hasil terbaik dan menjaga keamanan penggunaan.
Kesimpulan
Dimmer sederhana adalah alat yang berguna untuk mengatur kecerahan lampu atau kecepatan motor secara manual. Dengan berbagai jenis dan cara kerja yang sederhana namun efektif, dimmer sederhana dapat memberikan kontrol yang lebih besar kepada pengguna serta membantu menghemat energi listrik. Namun, pengguna perlu memperhatikan penggunaan dan pemeliharaan dimmer secara berkala untuk memastikan kinerjanya tetap optimal dan aman digunakan. Dengan mengikuti tips-tips yang telah disebutkan, pengguna dapat mengoptimalkan penggunaan dimmer sederhana sesuai dengan kebutuhan mereka.


